各市、县人民政府,省人民政府各部门:
《河南省国民经济和社会发展第十三个五年规划纲要》已经河南省第十二届人民代表大会第五次会议审议批准,现印发给你们,请认真组织实施。
河南省人民政府
2016年3月28日
河南省国民经济和社会发展
第十三个五年规划纲要
序 言
“十三五”时期(2016—2020年)是全面建成小康社会决胜阶段,是我省基本形成现代化建设大格局、让中原更加出彩的关键时期。《河南省国民经济和社会发展第十三个五年规划纲要》根据《中共河南省委关于制定河南省国民经济和社会发展第十三个五年规划的建议》和《河南省全面建成小康社会加快现代化建设战略纲要》编制,主要阐明规划期内政府的战略意图、工作重点及政策取向,是今后五年全省经济社会发展的宏伟蓝图,是政府履行职责的重要依据,是引导市场主体行为的重要指南,是全省人民共同奋斗的行动纲领。
第一篇 全面建成小康社会
第一章 发展趋势和环境
第一节 “十二五”发展成就
“十二五”时期,面对极为错综复杂的形势和艰巨繁重的任务,在党中央、国务院的正确领导下,省委、省政府团结带领全省人民,深入学习贯彻习近平总书记系列重要讲话和调研指导河南时重要讲话精神,认真贯彻落实中央一系列重大决策部署,紧紧围绕中原崛起河南振兴富民强省总目标,统筹稳增长、促改革、调结构、惠民生,坚持调中求进、改中激活、转中促好、变中取胜,谋划实施粮食生产核心区、中原经济区、郑州航空港经济综合实验区三大国家战略规划,加快“一个载体、四个体系、六大基础”建设,着力打造“四个河南”、推进“两项建设”,胜利完成“十二五”规划确定的主要目标任务,经济发展呈现出结构优化、动力转换、发展方式转变加快的良好态势,社会事业全面进步,为全面建成小康社会打下了具有决定性意义的基础。
经济实力大幅提升。“十二五”末全省生产总值37010亿元,年均增长9.6%;人均地区生产总值达到39131元,五年新增14685元。工业增加值达到1.6万亿元,是2010年的1.4倍。地方财政总收入达到4427亿元,基本实现翻番;一般公共预算收入达到3009.6亿元,增长1.2倍。金融机构本外币存款余额4.8万亿元,比2010年翻了一番多。全社会固定资产投资累计完成超过13万亿元,是“十一五”时期的2.4倍。社会消费品零售总额达到1.57万亿元,年均增长14.1%。粮食生产核心区建设成效显著,粮食年产量跨越550亿公斤、600亿公斤两个台阶,达到606.5亿公斤。
发展方式加快转变。科学发展载体持续完善,产业集聚区占全省规模以上工业增加值比重达到60.4%,提高20个百分点以上,商务中心区、特色商业区(街)加快发展。产业结构持续优化,服务业比重达到39.5%、提高8.9个百分点,高成长性制造业及高技术产业占规模以上工业增加值比重达到56.3%、提高15.5个百分点,装备、食品行业主营业务收入超万亿元。新型城镇化持续推进,中原城市群成为国家重点培育发展的中西部地区三大城市群之一,常住人口城镇化率达到46.85%,提高8.03个百分点,城乡一体化示范区建设全面展开。科技创新能力持续增强,全社会研发投入增长1倍,国家级研发中心数量翻一番,一批产业核心关键技术取得重大突破。现代要素市场、商品市场、服务市场持续完善,中原银行等“金融豫军”加快崛起。林业生态省建设取得明显进展,节能减排成效突出,提前一年完成“十二五”节能目标任务,预计单位生产总值能耗累计下降22.5%,主要污染物排放总量完成国家控制目标。
战略支撑更加坚实。中原经济区、郑州航空港经济综合实验区上升为国家战略,实验区建设“三年打基础”目标基本实现,现代综合交通枢纽、国际物流中心和全球智能终端制造基地初步形成。综合交通体系建设成效显著,郑州机场二期工程建成投用,航线网络不断完善,旅客吞吐量达到1730万人次、货邮吞吐量突破40万吨;米字形高速铁路网建设取得突破,石武高铁投运,郑徐高铁主体工程基本建成,郑万、郑合、商合杭高铁开工建设,郑济、郑太高铁前期工作取得重大进展,郑开、郑焦、郑机城际铁路投入运营,铁路营运里程达到5118公里,其中高速铁路865公里,城际铁路171公里;高速公路通车里程达到6305公里,实现所有县(市)20分钟上高速,普通干线公路、农村公路服务水平进一步提升。信息网络系统不断完善,郑州成为国家级互联网骨干直联点,跻身全国十大通信网络交换枢纽,全省乡镇以上区域实现4G(第四代移动通信)网络全覆盖,“全光网河南”建成。水利支持能力明显增强,南水北调中线一期工程如期通水、丹江口库区移民迁安四年任务两年完成,河口村水库完工蓄水,出山店、前坪水库及一批引黄调蓄工程开工建设。能源支撑能力稳步提升,疆电入豫等重大工程建成投运,电力总装机达到6800万千瓦,基本实现管道天然气县县通。黄河滩区居民迁建试点启动,第一批试点部分群众入住安置区。
改革开放成效显著。政府机构和事业单位改革稳步推进,简政放权步伐加快,省级行政审批事项精简近半,取消非行政许可审批类别。省直管县改革走在全国前列,实现对10个省直管县(市)全面直管。投融资体制改革成效显著,投资项目在线审批监管平台建成投用并与国家平台贯通。医药卫生体制改革深入推进,在全国率先实行城乡居民大病保险全覆盖和省级统筹、即时结报,县级公立医院综合改革全面实施。政府办基层医疗卫生机构全部实施国家基本药物制度。国企改革和战略重组有序推进,民营经济活力不断增强。资源性产品价格改革持续深化,竞争性领域和环节的商品、服务价格基本放开。农村综合改革和财税、商事、水利、交通、科技、教育、文化、电力等领域改革取得积极进展。对外开放进入历史最好时期,积极参与“一带一路”建设,郑州、洛阳成为丝绸之路经济带主要节点城市,成功配合举办上合组织政府首脑(总理)理事会第十四次会议;郑欧班列运营综合指标居中欧班列首位,郑州跨境贸易电子商务服务试点综合指标居全国试点城市首位,中国(郑州)跨境电子商务综合试验区成功获批,口岸、海关特殊监管区域等开放平台不断完善,关检合作“一次申报、一次查验、一次放行”通关模式全面推行。承接产业转移成效明显,优势企业“走出去”步伐加快。晋陕豫黄河金三角区域合作上升为国家战略。进出口总额达到738.4亿美元,较2010年翻了两番多;五年实际利用外资661亿美元、利用省外资金超过3万亿元,均为“十一五”时期的3.3倍。在豫投资的境外世界500强企业达到84家、国内500强企业达到156家。
人民生活明显改善。“十项重点民生工程”持续实施,财政民生支出累计超过2万亿元,占财政支出的74%。全省居民人均可支配收入年均实际增长9.2%,城乡居民人均可支配收入分别达到25576元和10853元,年均分别实际增长7.6%和10.1%。城镇就业累计净增716万人,农村劳动力转移就业累计新增451万人,实现省内转移就业超过省外就业的历史性转变。人力资源强省建设步伐加快,全民技能振兴工程和职教攻坚计划实现预期目标。企业退休人员养老金连年提高,城乡低保标准五年分别提高55%和83%,农村五保对象集中供养、分散供养标准分别提高90%和133%。累计建成保障性住房137万套。学前教育三年毛入园率达到83.2%、提高30.4个百分点,义务教育均衡发展扎实推进,普通高考录取率达到83%、提高18个百分点。医疗卫生服务体系进一步完善,新增医疗卫生机构床位15.2万张。改造农村危房100万户,规划内3630万农村居民和在校师生饮水安全问题全部解决,670万农村贫困人口实现稳定脱贫。一批标志性文化项目建成投用,公益性文化服务场所全部免费开放,覆盖城乡的公共文化服务体系初步建立。体育、慈善等社会事业全面发展。社会治理体系不断完善,平安河南建设扎实推进,社会治安和安全生产形势持续稳定好转。
总体上看,“十二五”时期是改革开放以来我省科学谋划特点最突出、创新实践特色最鲜明、转型发展成效最显著、河南形象提升最明显的五年。经过这五年的努力,我省发展的科学性明显增强、发展优势日益凸显、发展后劲蓄积壮大、在全国发展大局中地位不断提升、人民群众得到更多实惠,我省全面建成小康社会、加快现代化建设站在了新的历史起点上,展现出光明前景。
尤为重要的是,这五年来,省委、省政府带领全省人民坚持贯彻中央决策部署与立足河南实际相结合,坚定正确政治方向;坚持服务全国大局与推动河南发展相结合,谋大事抓根本打基础;坚持顺应发展趋势与把握发展阶段相结合,求真务实、科学发展;坚持思想引领与制度建设相结合,推进德法双治;坚持发展伟大事业与推进伟大工程相结合,全面从严治党,进一步形成了鲜明的工作特色,积累了宝贵的发展经验。这些经验是我省政通人和、事业发展的根系所在,凝聚着全省人民的智慧和心血,弥足珍贵,必须倍加珍惜,在“十三五”时期发展中坚持和发扬。
专栏1:“十二五”规划主要目标完成情况 | |||||||
指 标 | 2010年基数 | “十二五” | “十二五” | 指标 | |||
2015年 | 年均 | 2015年 | 年均 | ||||
一、经济发展 | |||||||
1﹒地区生产总值(亿元) | 23092﹒4 | — | 9以上 | 37010 | 9﹒6 | 预期性 | |
2﹒人均生产总值(元) | 24446 | 38000 | — | 39131 | — | 预期性 | |
3﹒全社会固定资产投资(亿元) | 14124﹒7 | — | 15 | 35700 | 21﹒5 | 预期性 | |
4﹒财政总收入(亿元) | 2294 | 3700 | 10以上 | 4427 | 14 | 预期性 | |
5﹒外贸进出口总额(亿美元) | [714﹒2] | [1500] | 20 | [2832] | 32﹒9 | 预期性 | |
6﹒实际利用外商投资(亿美元) | [199﹒84] | [560] | — | [661] | — | 预期性 | |
二、转型升级和自主创新 | |||||||
7﹒服务业增加值比重(%) | 30﹒6 | 33以上 | — | 39﹒5 | — | 预期性 | |
8﹒城镇化率(%) | 38﹒82 | 48左右 | — | 46﹒85 | — | 预期性 | |
9﹒研究与试验发展(R&D)经费投入强度(%) | 0﹒91 | 1﹒6左右 | — | 1﹒19 | — | 预期性 | |
10﹒每万人口发明专利拥有量 | 0﹒47 | 1 | — | 1﹒88 | — | 预期性 | |
三、生态建设和环境保护 | |||||||
11﹒耕地保有量(万公顷) | 791﹒47 | 791﹒47 | — | 812﹒6* | — | 约束性 | |
12﹒万元工业增加值用水量(立 | 46 | 34﹒3 | [-30] | 28﹒9 | [-35] | 约束性 | |
13﹒农业灌溉用水有效利用系数 | 0﹒57 | 0﹒6 | — | 0﹒6 | — | 预期性 | |
14﹒非化石能源占一次能源消费 | 3﹒7 | 5 | — | 5﹒2 | — | 约束性 | |
15﹒万元生产总值能耗(2010年 | — | — | [—16] | — | [-22﹒5] | 约束性 | |
16﹒万元生产总值二氧化碳排放 | — | — | [-17] | — | [-20] | 约束性 | |
17﹒主要污染 | 化学需氧量 | — | — | [9﹒9] | — | [12﹒8] | 约束性 |
二氧化硫 | — | — | [11﹒4] | — | [19﹒3] | ||
氨氮 | — | — | [12﹒6] | — | [13﹒3] | ||
氮氧化物 | — | — | [14﹒7] | — | [16﹒8] | ||
18﹒森林增长 | 森林覆盖率(%) | 22﹒19 | 23﹒61 | — | 23﹒62 | — | 约束性 |
森林蓄积量 | 1﹒29 | 1﹒596 | — | 1﹒7 | — | ||
四、社会发展和改善民生 | |||||||
19﹒全省总人口(万人) | 10437 | 10812 | 7﹒1‰ | 10722 | 5﹒4‰ | 约束性 | |
20﹒城镇登记失业率(%) | 3﹒4 | 5以内 | — | 3﹒5 | — | 预期性 | |
21﹒五年城镇净增就业人数(万 | — | [500] | — | [716] | — | 预期性 | |
22﹒城镇职工居民参加基本养老 | 1079 | 2100 | — | 1470 | — | 约束性 | |
23﹒城乡三项医疗保险参保 | 92﹒89 | 97 | — | 99﹒32 | — | 约束性 | |
24﹒城镇保障性安居工程建设 | — | [200 | — | [243﹒38] | — | 约束性 | |
25﹒农民人均可支配收入(元) | 5523﹒73 | 8460 | 9左右 | 10853 | 10﹒1 | 预期性 | |
26﹒城镇居民人均可支配收入 | 15930﹒26 | 24460 | 9左右 | 25576 | 7﹒6 | 预期性 | |
27﹒九年义务教育巩固率(%) | 89﹒5 | 94 | — | 94 | — | 约束性 | |
28﹒高等教育毛入学率(%) | 23﹒66 | 36﹒5 | — | 36﹒5 | — | 预期性 | |
注:1﹒2015年完成情况为预计数,带*数据为2014年数。2﹒[]内数据为五年规划期累计。 | |||||||
第二节 “十三五”发展面临的形势
“十三五”时期,国际国内环境继续发生复杂深刻变化,我省经济社会发展既面临难得的历史机遇,也面临诸多矛盾叠加、风险隐患增多的严峻挑战,必须准确把握、妥善应对,更加奋发有为地开拓发展新境界。
从外部环境看。当今世界和平与发展的时代主题没有改变,世界多极化、经济全球化、文化多样化、社会信息化深入发展,新一轮科技革命和产业变革蓄势待发,世界经济在深度调整中曲折复苏,国际环境的不稳定、不确定因素增多。国内经济发展进入新常态,经济长期向好基本面没有改变,新的增长动力正在孕育形成,仍处于可以大有作为的战略机遇期,但战略机遇期的内涵发生深刻变化,正在由原来加快发展速度的机遇转变为加快经济发展方式转变的机遇,正在由原来规模快速扩张的机遇转变为提高发展质量和效益的机遇。我国经济周期性因素与结构性矛盾并存,特别是供给总量和结构不适应需求总量和结构,加快结构性改革成为紧迫的战略任务。
从自身发展看。我省正处于蓄势崛起、跨越发展的关键时期和爬坡过坎、转型攻坚的紧要关口,呈现出鲜明的阶段性特征。一是发展机遇前所未有。国家“十三五”规划明确要把中原等城市群作为带动发展的新空间,制定实施新时期促进中部地区崛起规划,为我省提升在全国发展大局中的地位提供了重大机遇;“一带一路”建设全面展开,国内外产业持续梯度转移,为我省新一轮高水平对外开放提供了重大机遇;国家实施创新驱动发展战略、中国制造2025、“互联网+”行动计划,为我省加快产业转型升级提供了重大机遇;国家深入推进新型城镇化、生态文明建设、脱贫攻坚工程,为我省补齐短板提供了重大机遇。二是发展优势前所未有。三大国家战略规划实施特别是郑州航空港经济综合实验区建设成效显著,战略先导优势持续提升;产业集聚区、服务业“两区”集群支撑和配套功能不断完善,发展载体优势持续提升;航空网络、米字形高速铁路网、公路网和现代综合交通枢纽格局加速形成,区位交通优势持续提升;1亿人口的发展中大省工业化、城镇化加速推进,市场规模优势持续提升;人口红利正在向高素质、高技能的人才红利转变,人力资源优势持续提升。三是困难挑战前所未有。主要表现在:经济下行压力大,传统产业拉动力量逐渐减弱消退,新兴产业尚未形成有效支撑,推动新旧产业转换任务艰巨;城镇化水平低仍是制约经济社会发展的主要症结,城市综合承载力和带动力不强,农村基本公共服务保障能力弱,推动城乡发展一体化任务艰巨;自主创新能力弱,高层次人才不足,促进创新的体制架构尚未形成,推动创新驱动发展任务艰巨;资源环境约束加剧,雾霾天气、水污染、土壤污染、农村环境污染等问题严重,推动绿色低碳发展任务艰巨;市场机制不完善,市场活力和内生动力仍需进一步激发,推动经济体制改革任务艰巨;贫困人口基数大,且集中在“三山一滩”(大别山、伏牛山、太行山、黄河滩区)等基础设施薄弱、生产要素匮乏的偏远地区,推动脱贫攻坚任务艰巨。
总的来看,“十三五”时期,我省发展仍处于大有可为的重要战略机遇期没有改变,经济发展总体向好的基本面没有改变,正处于动力转换、结构优化的关键阶段。必须准确把握我省发展所处的历史方位,既要紧紧抓住和用好战略机遇期,坚定信心、乘势而上,推动经济总量、发展质量再上一个大台阶,又要充分认识新常态也是非常期,把握新常态趋势性特征,坚定信心、改革创新、顽强奋斗,妥善应对转型困难和风险挑战,努力开创中原崛起河南振兴富民强省新局面。
第二章 未来五年的发展蓝图
第一节 指导思想
《中共河南省委关于制定河南省国民经济和社会发展第十三个五年规划的建议》提出,“十三五”期间我省经济社会发展的指导思想是:高举中国特色社会主义伟大旗帜,全面贯彻党的十八大和十八届三中、四中、五中全会精神,以马克思列宁主义、毛泽东思想、邓小平理论、“三个代表”重要思想、科学发展观为指导,深入贯彻习近平总书记系列重要讲话精神,按照“五位一体”总体布局和“四个全面”战略布局,坚持发展是第一要务,牢固树立和贯彻落实创新、协调、绿色、开放、共享的发展理念,以提高发展质量和效益为中心,以供给侧结构性改革为主线,扩大有效供给,满足有效需求,加快形成引领经济发展新常态的体制机制和发展方式,着力实施我省三大国家战略规划、推进四化同步科学发展,着力优化经济结构、转换发展动力,着力保障和改善民生,打造“四个河南”、推进“两项建设”,确保如期全面建成小康社会,为全面实现现代化奠定坚实基础。
如期实现全面建成小康社会奋斗目标,推动经济社会持续健康发展,必须坚持人民主体地位,汇集众智众力;坚持科学发展,转变发展方式;坚持扩大开放,促进内外联动;坚持深化改革,激发动力活力;坚持依法治省,突出引领规范;坚持党的领导,强化政治保证。
第二节 发展目标
综合考虑宏观环境和发展条件,今后五年经济社会发展的总体目标是:到2020年,惠及全省人民的小康社会全面建成,基本形成现代化建设框架格局,部分领域和区域实现现代化,综合竞争优势大幅提升,力争实现由经济大省向经济强省的跨越,综合实力进入全国第一方阵,成为促进中部崛起的核心支撑和带动全国发展的新空间,富强民主文明和谐美丽的现代化新河南建设展现出更加美好前景。
——经济保持较高速度增长。在提高发展平衡性、包容性、可持续性的基础上,全省地区生产总值和城乡居民人均收入比2010年翻一番以上。主要经济指标年均增速高于全国平均水平,生产总值年均增长8%左右,高于全国平均水平1个百分点以上,力争经济社会发展主要人均指标达到全国平均水平。
——转型升级和创新驱动实现新突破。工业化、信息化基本实现,先进制造业加快发展,新产业、新业态不断成长,服务业比重明显提高,城镇化质量明显改善,户籍人口城镇化率大幅提升,农业现代化全国领先。中原城市群一体化进程明显加快,内陆开放高地基本形成。结构性改革取得决定性成果,投资效率和企业效率明显上升,流通现代化水平大幅提升,消费对经济增长贡献继续加大。科技进步对经济增长的贡献率进一步提高,大众创业、万众创新力争走在全国前列,进入人才强省和人力资源强省、创新型省份行列。
——人民生活水平和质量普遍提高。就业比较充分。就业、教育、社保、医疗、住房、养老等公共服务体系更加健全,基本公共服务均等化水平稳步提高。收入差距缩小。教育现代化取得重要进展,全民受教育程度显著提高。现行国家标准下农村贫困人口实现脱贫,贫困县全部摘帽,解决“三山一滩”区域性整体贫困。社会保障全民覆盖,人人享有基本医疗卫生服务,养老服务体系基本建成,住房保障体系进一步完善。物价总水平保持基本稳定。
——全民素质和社会文明程度明显提高。中国梦和社会主义核心价值观更加深入人心,良好思想道德风尚进一步弘扬,做文明人、办文明事蔚然成风,公民思想道德素质、科学文化素质、健康素质明显提高,全社会法治意识不断增强。现代公共文化服务体系基本建成,文化产业成为国民经济支柱性产业,文化软实力显著增强,华夏历史文明传承创新区建设取得显著成效。
——生态环境质量总体改善。资源节约型、环境友好型社会建设取得重大进展,生产方式和生活方式绿色、低碳水平上升。能源和水资源消耗、建设用地、碳排放总量控制在国家下达计划内,主要污染物排放总量大幅减少,空气和水环境质量明显提高。森林覆盖率和森林蓄积量持续增长。生态文明重大制度基本确立,生态系统步入良性循环。
——治理体系和治理能力现代化迈出重大步伐。重要领域和关键环节改革取得决定性成果,系统完备、科学规范、运行有效的制度体系基本形成,各方面制度更加成熟、更加定型。人民民主更加健全,法治建设水平明显提升,法治政府基本建成,司法公信力明显提高。
专栏2:“十三五”经济社会发展主要指标 | |||||||
指 标 | 2015年基数 | 2020年目标 | 年均 | 属性 | 类别 | ||
一、经济发展 | |||||||
1﹒地区生产总值(GDP)(亿元) | 37010 | — | 8左右 | 预期性 | 国家 | ||
2﹒全员劳动生产率(元/人) | 56343 | 80400 | — | 预期性 | 国家 | ||
3﹒全社会固定资产投资(亿元) | 35700 | — | 13 | 预期性 | 河南 | ||
4﹒外贸进出口总额(亿美元) | 738﹒4 | — | 8左右 | 预期性 | 河南 | ||
5﹒服务业增加值比重(%) | 39﹒5 | 45 | — | 预期性 | 国家 | ||
6﹒城镇化率 | 常住人口城镇化率(%) | 46﹒85 | 56 | — | 预期性 | 国家 | |
户籍人口城镇化率(%) | 22﹒4* | 40左右 | — | 预期性 | |||
二、创新驱动 | |||||||
7﹒研究与试验发展(R&D)经费投入 | 1﹒19 | 2 | — | 预期性 | 国家 | ||
8﹒每万人口发明专利拥有量(件) | 1﹒88 | 3 | — | 预期性 | 国家 | ||
9﹒科技进步贡献率(%) | 50 | 60 | — | 预期性 | 国家 | ||
10﹒互联网 | 固定宽带家庭普及率(%) | 31﹒8 | 80 | — | 预期性 | 国家 | |
移动宽带用户普及率(%) | 52 | 90 | — | 预期性 | |||
三、民生福祉 | |||||||
11﹒居民人均可支配收入增长(%) | — | — | 8左右 | 预期性 | 国家 | ||
12﹒劳动年龄人口平均受教育年限 | 10﹒1 | 10﹒5 | — | 约束性 | 国家 | ||
13﹒城镇新增就业人数(万人) | [716] | [500以上] | — | 预期性 | 国家 | ||
14﹒农村贫困人口脱贫(万人) | — | [460] | — | 约束性 | 国家 | ||
15﹒基本养老保险参保率(%) | 80 | 90以上 | — | 预期性 | 国家 | ||
16﹒城镇棚户区住房改造(万套) | — | [155] | — | 约束性 | 国家 | ||
17﹒人均预期寿命(岁) | 75﹒6 | 76﹒5 | — | 预期性 | 国家 | ||
四、资源环境 | |||||||
18﹒耕地保有量(万亩) | 12189* | 按国家 | — | 约束性 | 国家 | ||
19﹒新增建设用地规模(万亩) | — | 按国家 | — | 约束性 | 国家 | ||
20﹒万元生产总值用水量下降(%) | — | 控制在国家 | 约束性 | 国家 | |||
21﹒非化石能源占一次能源消费比 | 5﹒2 | 按国家 | — | 约束性 | 国家 | ||
22﹒单位生产总值能源消耗降低(%) | [22﹒5] | 控制在国家 | — | 约束性 | 国家 | ||
23﹒单位生产总值二氧化碳排放降 | [20] | 控制在国家 | — | 约束性 | 国家 | ||
24﹒森林增长 | 森林覆盖率(%) | 23﹒62 | 按国家 | — | 约束性 | 国家 | |
森林蓄积量(亿立方米) | 1﹒7 | 按国家 | — | ||||
25﹒空气质量 | 省辖市(省直管县〔市〕)细颗粒物(PM2﹒5)浓 | — | 完成国家 | — | 约束性 | 国家 | |
省辖市(省直管县〔市〕) | 52(67) | — | |||||
26﹒地表水 | 达到或好于Ⅲ类水体比 | 45 | 控制在国家 | — | 约束性 | 国家 | |
劣V类水体比例(%) | 24 | — | |||||
27﹒主要污 | 化学需氧量(%) | [12﹒8] | 控制在国家 | — | 约束性 | 国家 | |
二氧化硫(%) | [19﹒3] | — | |||||
氨氮(%) | [13﹒3] | — | |||||
氮氧化物(%) | [16﹒8] | — | |||||
注:1﹒地区生产总值、全员劳动生产率、居民人均可支配收入的绝对数按2015年价格计算, | |||||||
第三节 战略导向
适应新常态、把握新常态、引领新常态,保持经济社会持续健康发展,实现全面建成小康社会目标,必须有新理念、新思路、新举措,更好地适应趋势、创造优势、提升位势、形成胜势。
贯彻新的发展理念。坚持创新发展、协调发展、绿色发展、开放发展、共享发展,以发展理念转变引领发展方式转变,以发展方式转变推动发展质量和效益提升。把发展的基点放在创新上,推进科技创新、制度创新、管理创新、文化创新等各方面创新,加快培育新的增长动力和竞争优势,实现由要素驱动为主向创新驱动为主转变。把协调作为持续健康发展的内在要求,推进四化同步科学发展,促进城乡、区域、物质文明和精神文明协调发展,不断增强发展整体性和平衡性。把绿色作为永续发展的必要条件和人民对美好生活追求的重要体现,构建“四区三带”(太行山地生态区、伏牛山地生态区、桐柏大别山地生态区、平原生态涵养区,沿黄生态涵养带、南水北调中线生态走廊、沿淮生态保育带)区域生态格局,实施蓝天、碧水、乡村清洁重点工程,建设美丽河南。把开放作为繁荣发展的必由之路,积极承接产业转移,完善载体平台,打造内陆开放高地,以扩大开放转换动力、促进创新、推动改革、加快发展。把共享作为中国特色社会主义的本质要求,大力实施脱贫攻坚工程,加强社会事业、民生保障等领域的薄弱环节建设,使全体人民在共建共享发展中有更多获得感。
厚植发展优势。突出实施开放带动主战略、创新驱动发展战略和人才强省战略,切实把厚植优势作为引领发展行动的着眼点和立足点。强化竞争优势思维,把是否具备比较优势作为经济决策的基本遵循,体现在方方面面的思路举措中,找准比较优势,发挥已有优势、挖掘潜在优势,打造先发优势、利用后发优势,推动局部优势向综合优势转变,加快提升综合竞争力,形成大枢纽带动大物流、大物流带动大产业、大产业带动城市群、城市群带动中原崛起河南振兴富民强省的发展新局面。
突出战略重点。着眼解决制约经济社会持续健康发展的全局性、根本性、长远性问题,紧紧围绕实施三大国家战略规划、推进“一个载体、四个体系、六大基础”建设和促进四化同步科学发展,突出实施六大关键性举措。
——着力推进结构性改革。把推进供给侧结构性改革作为适应和引领经济发展新常态的重大创新,用改革的办法推进结构性调整,落实宏观政策要稳、产业政策要准、微观政策要活、改革政策要实、社会政策要托底的政策支柱,在适度扩大总需求的同时,着力推动去产能、去库存、去杠杆、降成本、补短板,加快培育新的发展动能,改造提升传统比较优势,夯实实体经济根基,推动社会生产力水平整体改善。
——着力构建产业发展新体系。把加快新旧产业和发展动能转换作为中心任务,持续完善提升产业发展载体,坚定不移地走产业集群发展之路,实施中国制造2025河南行动、加快发展现代服务业行动,推进现代农业与二三产业融合发展,大力发展新技术新产业新业态新模式,建设先进制造业大省、高成长服务业大省、现代农业大省、网络经济大省,塑造产业竞争新优势。
——着力增强创新创业活力。把创新作为引领发展的第一动力,把人才作为支撑发展的第一资源,推进人力资源强省建设,打造区域核心创新创业载体,突破技术创新关键环节,形成促进创新创业的体制架构和生态系统,激发全社会创新活力和创造潜能,努力推动大众创业万众创新走在全国前列。
——着力提升中原城市群竞争力。把中原城市群作为彰显区域优势、参与全球竞争的战略支撑,优化空间规划布局,推动大中小城市产业分工、基础设施、生态保护、环境治理等协调联动,促进产业集群发展和人口集聚,加快新型城镇化,全面提升综合实力和市场规模优势,形成中西部地区最具活力的发展区域,打造支撑全国发展新的增长极。
——着力打造内陆开放高地。全面融入国家“一带一路”倡议,加快推进郑州航空港经济综合实验区和米字形高速铁路网建设,大力发展航空经济和多式联运,完善现代交通枢纽,打造口岸优势,建设内陆型自由贸易试验区和跨境电子商务综合试验区,构建开放型经济新体制,发展外向型产业集群,形成有全球影响力的内陆开放合作示范区。
——着力补齐全面建成小康社会突出短板。把补齐短板作为增强发展平衡性、协调性、可持续性的关键举措,坚决打赢脱贫攻坚战,下更大力气改善生态环境,提高公共服务共建能力和共享水平,确保如期建成覆盖领域全面、覆盖人口全面、覆盖区域全面的小康社会。
第二篇 培育创新发展新动力
把创新放在发展全局的核心位置,拓展产业发展空间,发挥科技创新在全面创新中的引领作用,释放市场化改革和人力资本红利,强化基础设施支撑,创造新需求新供给,加快实现发展动力转换,提高发展质量和效益。
第三章 构建现代产业体系
抢抓产业转移和新一轮产业变革“两个机遇”,强化传统产业升级和新兴产业培育“双轮驱动”,促进工业化和信息化、制造业和服务业深度融合,提升农业质量效益和竞争力,繁荣网络经济,推动产业向中高端迈进。
第一节 建设先进制造业大省
坚持制造兴省,实施中国制造2025河南行动,一手抓高成长性制造业和战略性新兴产业高端突破,一手抓传统产业脱胎换骨改造,加快向集群化、智能化、绿色化、服务化升级,构建竞争优势明显的制造业体系。
突出壮大优势主导产业。以龙头企业为带动促进电子信息产业壮大规模,以特色优势为重点推动高端装备制造业突破发展,以知名品牌为引领增创食品工业新优势,以产品提质升级为导向促进消费品工业提速发展,持续提升装备制造、食品工业两个万亿级产业能级,争取电子信息、消费品工业成为新的万亿级产业,打造一批位居国内行业前列的制造业集聚地,带动全省制造业规模壮大、结构跃升。

积极培育战略性新兴产业。坚持战略需求和市场机制相结合,重点推动生物医药、先进材料、先进机器人、储能和动力电池等产业向国内一流水平迈进,瞄准技术变革速度快、颠覆经济模式潜力大的重大技术,争取物联网、基因检测、智能微电网、增材制造(3D打印)、人工智能、页岩气等领域实现产业化突破,抢占产业发展先机。

加快传统产业转型升级。坚持区别对待、分业施策,以产业链延伸为主攻方向,推动冶金、建材、化工、轻纺等传统产业绿色化、循环化和高端化发展,积极推进钢铁、建材等主要耗煤行业清洁生产,减少污染。支持企业瞄准国际同行业标杆推进新一轮技术改造升级,全面提高产业技术、工艺装备、能效环保等水平。综合运用市场机制、经济手段、法治办法,加快推动产业重组和产能转移,稳妥有序处置特困企业,有效化解产能过剩。

实施“百千万”亿级优势产业集群培育工程。坚持集群化发展战略,依托产业集聚区,按照成长性最好、竞争力最强、关联度最高的原则,做大做强优势主导产业,有重点地培育新兴先导产业,推行专业化产业链集群式承接转移,以最佳物流半径构建上下游衔接的区域产业链和支撑配套体系,省级层面重点打造万亿级优势产业集群,以省辖市为主体打造千亿级主导产业集群,以县域为主体打造百亿级特色产业集群,建设一批新型工业化产业示范基地和具有核心竞争优势的集群品牌。
实施“三个对接”优势产业链培育工程。以培育持久竞争优势为基点,以双向对接、全面创新为途径,发挥既有比较优势,转换不利生产要素,推动资源要素、消费市场、关联产业、龙头企业等优势叠加,构建以中高端产品为主导的区域特色产业链,培育一批千亿级产业集群,打造产业转型升级新支撑。推动生物资源与终端消费品双向对接,促进饲料种植、畜牧养殖、精深加工和冷链物流链式协同发展,形成一二三产业融合发展新优势。推动矿产资源与终高端制成品双向对接,突出发展高附加值消费品和整机类产品,加快资源优势向产业链综合优势转变。推动“城市矿山”与再生制品双向对接,大力发展资源综合利用,培育循环经济产业链。

实施智能制造应用示范工程。推进生产过程智能化,推动生产方式向柔性、智能、精细转变,全面提升制造业数字化网络化智能化水平。以汽车、机械、电子、冶金、石化、轻纺等行业为重点,建设行业云平台,加快企业装备和生产系统智能化改造,建设一批智能工厂和数字化车间,推进关键工序智能化、生产过程智能优化控制、供应链及能源管理优化。加强工业互联网设施建设布局和示范推广,积极发展个性化定制、柔性化制造、异地协同开发、云制造等智能制造新模式。
实施工业强基提质工程。聚焦制造业转型升级关键领域,实施技术改造升级工程,以专项行动计划为抓手,全面提升基础制造能力,加快打造综合竞争优势。推进“四基”提升行动计划,围绕突破核心基础零部件(元器件)、关键基础材料、先进基础工艺和产业技术基础等瓶颈,推动全产业链协同创新和联合攻关,引导整机企业与“四基”企业、高校、科研院所产需对接,形成整机牵引和基础支撑协调发展的产业格局;开展工业强基示范应用,建立首台(套)、首批次奖励和风险补偿机制,创建和认证一批产业技术基础公共服务平台。推进绿色制造行动计划,加强节能环保技术、工艺、装备的研发和推广应用,开展高耗能行业能效水平达标对标活动,开展重大节能环保、资源综合利用、再制造、低碳技术产业化示范,建设绿色工厂、发展绿色园区。推进服务型制造行动计划,坚持示范试点先行,积极发展全生命周期管理、网络精准营销和在线支持服务等新业务,推动有条件的企业由提供设备向提供系统集成总承包服务转变。实施质量强省战略,推进质量品牌提升行动计划,积极创建国家和省级知名品牌示范区,开展工业企业品牌培育试点,推进国家质量强市示范城市建设,支持龙头企业参与制定地方、行业、国家和国际标准,建设一批省级以上检验检测公共服务平台。

推进老工业基地和资源型城市转型发展。以产业重构为重点,推进老旧社区、老工业企业厂房改造,完善基础设施,基本完成纳入国家规划的9个城区老工业区搬迁改造,建设老工业基地产业转型升级示范区。突出培育接续替代产业,完善提升城市综合功能,支持焦作市、濮阳市和灵宝市等资源枯竭城市加快发展,推动成熟型资源城市转型发展。加快平顶山市石龙区、鹤壁市鹤山区、南阳市官庄工区等独立工矿区搬迁改造,推进新密市、永城市、宝丰县等重点采煤沉陷区综合治理。
第二节 建设高成长服务业大省
坚持市场需求引领、重点产业带动、服务能力提升,开展加快发展现代服务业行动,以现代物流和现代金融引领生产性服务业跨越发展,以精细化、品质提升为导向促进生活性服务业提速发展,突出新业态发展、新热点培育、新技术应用,促进服务业比重提高、结构优化、竞争力增强。
做大做强生产性服务业。突出发展现代物流、现代金融,加快壮大电子商务、信息服务、商务服务、专业生产服务、服务外包等产业规模,打造中西部生产性服务业高地。建设国际物流中心,大力发展航空物流、国际多式联运、快递物流、保税物流,支持第三方、第四方物流发展,构建国际、区域、城市三级物流网络体系,打造辐射东中西、连接境内外的物流通道枢纽。建设区域性金融中心,壮大银行、证券、保险主体金融业,扩大“金融豫军”规模,规范和支持非银行金融机构发展,加强农村金融、消费金融、绿色金融、融资租赁、离岸金融等产品和服务方式创新,基本建成郑东新区金融集聚核心功能区。提升商务服务水平,大力发展总部经济和会展经济,促进广告、咨询、商务中介、人力资源服务等行业向“专精特优”方向发展。深化专业化分工,创新服务产品和模式,加快发展与制造业联系紧密的研发设计、检验检测、节能环保服务、售后服务等服务业,引导生产企业加快服务环节专业化分离和外包。开拓服务外包业务市场,建设服务外包基地。积极推进通用航空服务产业发展。

拓展提升生活性服务业。提升旅游、文化产业内涵和附加值,创新发展商贸流通业,增加健康养老、居民和家庭等服务供给,促进大众化合理消费,普及社区便民消费,发展智慧生活消费,开拓个性化品质消费,完善重要商品追溯体系和市场调控机制,提升安全消费水平,建设中西部地区特色消费中心。实施旅游服务质量提升工程,建设国际知名旅游目的地和全国重要的旅游集散中心,突出“老家河南”主题,打造郑汴洛焦国际文化旅游名城,培育伏牛山、太行山、桐柏—大别山、沿黄生态旅游发展区,在重点生态廊道和城市周边建设一批都市生态休闲旅游发展区。适应新业态发展趋势,强化线上线下融合互动,推动传统商圈向体验式智慧化转型,发展会商旅文体联动新模式,培育高品牌价值企业。引导社会资本积极投入健康、养老、家庭服务等领域,健全服务网络,发展大健康产业。适应大众消费新需求、新趋势,创新住宿餐饮营销管理模式。推广优质服务承诺标识制度,实施生活性服务业放心行动计划。

第三节 建设现代农业大省
加快转变农业发展方式,发展多种形式适度规模经营,以集约、高效、绿色、可持续为方向,提高农业质量效益和竞争力,推动粮经饲统筹、农林牧渔结合、种养加一体、一二三产业融合发展,建设全国新型农业现代化先行区。
实施高标准粮田“百千万”建设工程。以高标准粮田建设为平台,统筹推进土地整治、中低产田改造、新增千亿斤粮食规划田间工程、小农水重点县等项目建设,加强农业科技创新和应用,到2020年,建成6369万亩平均亩产超吨粮的高标准粮田。落实最严格的耕地保护制度,实施藏粮于地、藏粮于技战略,结合永久基本农田划定,依托产粮大县建立粮食生产功能区,重点打造36个国家级高标准基本农田建设示范县和30个省级高标准粮田示范方,建成一批优质高效的现代化口粮生产基地。实施耕地质量保护和提升行动,加强公共设施维护和统一管理,确保高标准粮田持续长久利用和发挥效益。深入推进粮食绿色高产高效创建。
实施现代农业产业化集群培育工程。以现代畜牧业、高效特色农业、现代粮油产业为重点,大力培育新型农业产业化经营主体和龙头企业,推动产品加工增值链、资源循环利用链、质量全程控制链有机融合,强化科技支撑,扩大品牌影响,打造一批“全链条、全循环、高质量、高效益”的现代农业产业化集群。积极引导工商资本投入优势产区,建设肉牛、畜禽、花卉、苗木、林果等特色高效农产品生产基地,完善产业链配套体系。发展粮改饲和种养加结合型循环农业。培育大型仓储、物流、加工等综合型粮油企业,完善粮油仓储、物流基础设施。力争到2020年省级农业产业化集群达到450个,销售收入超过100亿元的达到50个,形成一批具有影响力的区域集群品牌。

实施都市生态农业发展工程。依托省辖市城乡一体化示范区,以“菜篮子”为主,突出产业功能、观赏功能和生态功能,率先建成30个以上省级都市生态农业示范园区。按照服务城市、农游合一、管理领先的要求,立足精细蔬菜、经济林果和特色种养殖等产业基础,大力发展生态景观型、体验参与型、高科技设施型、休闲观光型、特色精品型等都市生态农业,加快建设规模化、品牌化都市生态农业园区。
推进农村一二三产业融合发展。推进农业产业链和价值链建设,建立多形式利益联结机制,建设融合平台,培育融合主体,创新融合方式。强化体验活动创意、农事景观设计、乡土文化开发,大力拓展农业的生态美化、旅游休闲、文化传承、健康养老、科普教育等功能,提高农业综合效益。实施农村精品旅游线路和休闲观光农业品牌培育计划,建设一批特色旅游村镇。积极发展规模种养业、农产品加工业和农村服务业,推进生产、加工、物流、营销等一体化发展。到2020年,主要农产品加工转化率达到60%以上,建设一批农村一二三产业融合发展示范县(市、区)。
加强现代农业支撑体系建设。建立农业农村投入稳定增长机制。深化农村产权制度改革,完善土地所有权、承包权、经营权分置办法,探索土地信用托管担保平台建设,试点推动农村土地银行发展,建立农村产权交易市场,依法推进土地经营权有序流转。加快构建新型农业经营体系,扶持发展种养大户和家庭农场,引导和促进农民合作社规范发展,培养生产经营型、专业技术型、社会服务型职业农民队伍。改革农业补贴制度,推进农业“三项补贴”(农作物良种补贴、种粮农民直接补贴和农资综合补贴)合并为农业支持保护补贴试点,完善农机具购置补贴政策,向种粮农民、新型经营主体、主产区倾斜。探索开展农村承包土地经营权抵押贷款、大型农机具融资租赁、农产品价格保险试点,稳妥开展农民合作社内部资金互助试点,建立健全农业信贷担保体系。完善农业保险制度,鼓励发展地方特色农业保险,扩大农业保险覆盖面。加快农业科技及公共服务体制改革,建设农业科技服务云平台,推进农业科技协同创新联盟建设。推进农业服务主体多元化、形式多样化、运行市场化,通过政府购买公共服务等新型支农方式,支持经营性组织参与农业生产性服务。推进农业物联网应用,增强农业综合信息服务能力。推进科技特派员队伍建设,构建新型农村科技服务体系。创新气象为农服务机制,建立精准化自然灾害防御体系,增强人工影响天气作业能力,加强基层气象台站建设,强化灾害监测预警能力,提升农业防灾减灾水平。

第四节 建设网络经济大省
抓住信息(IT)时代正在走向数据(DT)时代的历史性机遇,大力发展基于大数据、云计算、物联网等新一代信息技术的网络经济新形态,推动与经济社会发展深度融合,丰富信息服务,促进信息资源开放共享,保障信息安全,拓展网络经济空间。
推进电子商务大发展。实施重大工程,推动电子商务与其他产业深度融合,营造宽松发展环境,强化人才培养培训,建设电子商务强省。实施产业融合工程,促进服务民生模式创新、传统商贸业转型、工业生产组织方式转变。实施农村电商覆盖工程,建设国家电子商务进农村综合示范试点省。实施跨境电子商务提升工程,加快建设中国(郑州)跨境电子商务综合试验区。实施电子商务物流配送工程,基本形成覆盖城乡的快递服务网络。实施电子商务集聚发展工程,建设一批电子商务示范基地、产业园区。发展壮大电子商务主体,完善电子商务服务生态链,到2020年交易额超过2.6万亿元,商贸企业和规模以上生产制造企业电子商务应用率达到95%。

实施大数据发展战略。开展促进大数据发展行动,推动数据共享开放和开发应用,建设大数据综合实验区。实施大数据应用工程,发展工业大数据、新兴产业大数据、农业农村大数据、创新创业大数据、时空大数据,推动产业创新发展;加快政府大数据应用,推动政府管理和公共治理方式转变。实施大数据产业发展工程,推进大数据软硬件产品发展,建设大数据交易市场,促进商业模式和服务业态创新,完善大数据产业链,建立大数据产业公共服务支撑体系,打造大数据产业园区,培育具有国内一流水平的大数据产业基地。实施数据资源开放共享工程,整合各类政府信息平台和信息系统,建设完善省级统一的政府数据服务网、政务云平台,制定开放共享目录,依法推进数据资源向社会开放,鼓励社会公众对开放数据进行增值性、公益性、创新性开发。

深入推进“互联网+”行动。推进互联网深度广泛应用,带动产业变革和商业模式、服务模式、管理模式创新,构建现代互联网产业体系。夯实“互联网+”发展基础,加强重点领域行业云服务平台建设,鼓励行业信息系统向云平台迁移,支持物联网感知设施统一规划布局,推动国家物联网应用重大示范工程试点省建设。加快多领域互联网融合发展,支持大型互联网企业向小微企业和创业团队开放创新资源,大力发展体验经济、社区经济、分享经济,推动互联网金融、互联网医疗、互联网教育、线上线下结合等新兴业态快速发展。优化“互联网+”发展环境,放宽融合型产品和服务的市场准入及限制,加强人才培养,以更加积极的姿态推进开放合作。

建设高效泛在的信息网络系统。深入推进“宽带中原”建设,实施信息基础设施投资倍增计划,打造网络强省。完善新一代高速光纤网络,大幅度提高城乡家庭用户宽带接入能力,推进“全光网河南”全面升级。发挥郑州国家级互联网骨干直联点综合带动作用,新扩建郑州至全国的互联网省际出口方向和出省带宽,建成直达国际通信出入口的国际专用通道。深入普及高速无线宽带,实现4G网络行政村全面深度覆盖,争取5G(第五代通信)网络建设试点。统筹省内数据中心布局,打造郑州国家级数据中心,积极部署北斗导航服务平台。完善网络安全保障体系,强化重要信息系统和数据资源保护,提高网络治理和信息安全保障水平。

第五节 完善提升科学发展载体
持续强化产业集聚区、服务业“两区”等载体功能,增强要素集聚和辐射带动能力,打造四化同步发展的主导支撑。
推动产业集聚区提质转型创新发展。突出集群、创新、智慧、绿色发展导向,推动产业集聚区上规模上水平上层次,提高吸引力竞争力带动力,成为全省先进制造业主导区、科技创新核心区、产城融合示范区和改革开放先行区。开展产业、土地、城市、生态环境、区域公共服务基础设施规划五规合一,推动开发空间统筹布局、公共服务和生态环境联建共享,形成产城互动长效发展机制。推广整体开发、集群引进,建设一批配套功能完善的区中园。强化延链补链,完善技术创新、现代物流、口岸监管、人力资源、行政服务等公共服务平台,培育一批竞争力强的优势产业集群。建设智慧园区,推进信息基础设施优化、开发管理精细化、功能服务专业化和产业发展智能化。因地制宜推进产业集聚区行政管理体制创新,探索公司化开发运营机制。支持符合条件的产业集聚区升级为国家级开发区和高新区。
加快服务业“两区”提速扩容增效发展。突出商务中心区生产性服务功能,以专业化、特色化引领特色商业区发展,强化高端要素集聚、品牌特色培育、服务功能提升、产城融合互动。大力发展总部经济和楼宇经济,加快现代专业市场建设和特色街区培育,吸引相关上下游企业和融资、咨询、物流、孵化等配套专业服务企业入驻,建成一批支撑服务区域主导产业创新转型的高端商务服务平台,打造一批跨区域辐射的特色服务业集群。支持业态成熟、空间受限的服务业“两区”,按照企业运作、整体开发的模式,新建集交易展示、物流仓储、电商平台、教育培训等功能为一体的综合性现代服务园区,探索形成“一区多园”管理模式。
优化布局专业园区。坚持集中集约、突出特色、重点突破,支持省辖市、省直管县(市)合理规划布局专业园区,推动产业多样化发展和培育发展后续力量。依托具有产业基础的重点镇,布局建设、整合提升一批制造业专业园区,推动初级加工、一般零部件制造环节等项目集聚,形成与产业集聚区分工协作、错位互补的发展格局。充分挖掘城市文化和生态资源禀赋,突出产业跨界融合,布局建设一批文化产业、旅游休闲、健康养老等专业园区。结合城区改造和业态创新,布局建设一批创意设计、电子商务、服务外包、人力资源等专业园区。依托交通枢纽、重要商品集散地、城市功能疏解区,布局建设一批现代物流园区和新型专业市场。

第四章 构建现代创新体系
以推进大众创业万众创新强化活力根基,以推进科技创新为核心的全面创新培育动力源泉,抓好主体、平台、载体、机制、专项、人才等关键环节,进一步优化创新创业环境,打造富有竞争力的区域创新高地,迈进创新型省份。
第一节 强化企业创新主体地位
以市场为导向,推进创新链与产业链深度融合,加大统筹利用创新资源力度,提升企业原始创新、集成创新和引进消化吸收再创新能力。调整创新决策和组织模式,建立高层次、常态化的企业技术创新对话、咨询制度,推动政府职能从研发管理向创新服务转变。强化普惠性政策支持,扩大研发费用加计扣除优惠政策适用范围,更多运用财政后补助、首购和订购创新产品等方式,引导企业持续加大研发投入。加强创新型企业和高新技术企业培育,形成一批有竞争力的领军企业,加快培育“科技小巨人”企业和科技型中小企业。支持行业骨干企业与高校、科研院所、上下游企业等建立以利益为纽带、网络化协同合作的产业技术创新战略联盟,推动跨行业跨领域协同创新,开展新型研发机构认定。鼓励企业运用网络平台集聚对接社会创新资源,建立首席技师、工匠工作室等机制,带动职工投入制造环节创新,提高新产品开发能力,提升产品品质。实施重大科技专项,凝练一批具有重大促进和带动作用的重大科技项目,推进创新示范应用。

第二节 推进大众创业万众创新
坚持改革推动、需求导向、政策协同、开放共享,放宽政策、放开市场、放活主体,优化要素配置,激发亿万群众智慧和创造力,打造新引擎,形成新动力。
培育创新创业群体。营造公平竞争的创业环境,推动有梦想、有意愿、有能力的科技人员、高校毕业生、农民工、退役军人、失业人员等各类市场创业主体,不断开办新企业、开发新产品、开拓新市场。以青年和大学生创新创业者、大企业高管及连续创业者、科技创业者、博士后科研人员创业者和留学归国创业者等为重点,实行以增加知识价值为导向的分配政策,加强对创新人才的股权、期权、分红奖励,培育一批创客和极客。推动高校、科研院所开办创新创业学院、大学科技园开展创业训练营等。引导创新型领军企业和行业骨干企业发展创新创业平台、投资购并小微企业,支持内外部创业者创业,增强企业创新创业活力。扩大高校和科研院所自主权,赋予创新领军人才更大人财物支配权、技术路线决策权,提高科研人员成果转化收益分享比例。引进一批具有国际视野和拥有国际领先成果的高层次领军人才来豫孵化和创办企业。
积极发展众创众包众扶众筹。全面推进众创,培育一批基于互联网的新型孵化平台,推动技术、开发、营销等资源共享。积极推广众包,鼓励企业通过网络平台开展研发设计分发和交付、聚合社会创意、聚集跨区域标准化产能等,加快郑州、洛阳等服务外包城市应用众包模式。建立立体式众扶,开放共享公共科技资源和信息资源,探索政府和公益机构、企业帮扶援助、个人互助互扶支持小微企业和创业者成长的方式。稳妥推进众筹,探索消费电子、智能家居、健康设备等实物众筹,开展股权众筹融资试点,推动设立网络借贷平台。
加快众创空间建设。坚持创新与创业、线上与线下、孵化与投资相结合,构建一批低成本、便利化、全要素、开放式的创新创业空间。发展创客空间等新型孵化器,推广创业咖啡、开源社区、社会实验室、博士后科研创新基地等新型孵化模式。推进多元化主体投资建设科技企业孵化器、大学科技园等,加强传统孵化器与新型创业服务机构开展深层次合作,完善众创空间—孵化器—加速器创业孵化链条,集中创新创业资源,打造创新创业示范区及综合服务平台。引导大企业、投资机构到世界一流创新要素集聚区创办孵化器并推动成功孵化项目在省内实现产业化。
加强服务能力建设。加快发展创业投资基金体系,建立多方参与、风险共担的科技信贷风险补偿机制,创新银行支持方式,积极利用境内外资本市场,建立从试验研究、中试到生产的全过程科技创新融资模式。集聚发展科技服务业,培育高端化的创业导师队伍,形成从创业项目到产业化的全过程服务体系。以深化知识产权体制机制改革为突破口,以知识产权运用和保护能力建设为主线,以构建知识产权驱动型创新生态体系为着力点,建设知识产权强省。完善市场准入、退出“一站式”服务,打通创新要素快速集聚的通道。
倡导创新创业精神。树立创新创业的价值导向,保护企业家精神,宽容失败,包容创新对传统利益格局的挑战,完善风险补偿机制,依法保护企业家财产权和创新收益。把创业精神培育和创业素质教育纳入普通高校、职业学校、技工院校课程体系,鼓励举办各具特色的创新创业竞赛和活动,倡导尊重知识、崇尚创造、追求卓越的创新文化,大力培育敢为人先、宽容失败的创客文化,塑造创新创业河南品牌。加强各类媒体对创新创业的新闻宣传和舆论引导,树立一批创新创业典型人物。开展创业型城市创建、小微企业创业基地城市示范。

第三节 打造区域核心创新载体
汇聚各类创新要素,建立以国家自主创新示范区为引领、区域和产业创新枢纽为支撑的创新载体体系,形成集群创新效应。
建设国家自主创新示范区。把示范区作为引领带动全省创新驱动发展的综合载体,统筹创新空间布局,加强科技资源整合集聚和开放共享,着力打造全省创新增长极和创新公共大平台。加快完善配套政策措施,形成政府主导、部门协作、郑洛新三市合作共建、其他省辖市协调联动的运行机制,重点在科技金融合作、科技成果转化、高端人才引进等方面先行先试,创建国家科技金融结合试点,设立郑洛新国家自主创新示范区科技成果转化引导基金,努力建设成为体制机制改革先导区、开放创新技术转移集聚区、产业转型升级先行区和创新创业生态示范区,示范引领全省创新发展能力加快提升。
推进区域产业创新中心建设。选择产业特色突出、技术创新能力较强的产业集聚区,汇集龙头企业、科研团队、高校、科研院所,覆盖研发外包、检验检测、展示交易、教育培训、市场推广、金融支持等环节,打造一批面向产业集群发展的区域产业创新中心,创建国家区域性新兴产业创新中心、新技术推广应用中心。围绕制造业创新发展重大共性需求,采取政府与社会合作、政产学研用产业创新联盟等新机制新模式,建设一批制造业创新中心(产业技术研究院)。支持新乡市建设国家产业集聚集群创新发展综合改革试点,加快形成可复制、可推广的经验做法。
建设富有活力的城市创新生态系统。依托中心城市,以促进高校、政府、研究机构、新兴企业和人才紧密结合为重点,引导各省辖市加快整合高校、科研院所、研发平台、创客空间等创新资源,大力吸引境内外人才、创业投资机构,完善政产学研用合作机制,推动人才、信息、资金集聚,促进创新要素共生互助、聚合裂变,打造城市创新圈和区域创新集聚地。
第四节 推动开放式创新
积极主动融入全球创新网络,开辟国际科技合作新渠道,改进合作方式、提升合作层次,增强利用省内外创新资源的能力,借力缩小创新差距。完善省部院合作机制,深化与中央企业和国家级科研院所的创新合作。推进技术创新转移,加快国家技术转移郑州中心、国家知识产权专利审查协作河南中心建设,推动国内外知名高校、科研院所设立技术转移中心,建立覆盖全省、对接省外各类创新主体的转移网络。实施科技开放合作和国际科技合作计划,重点加强与创新型国家和地区的合作,建设产业创新园和创新联盟,探索外资研发机构纳入区域创新体系方式,建立吸纳境外优质创新资源的新渠道、新机制。鼓励企业通过并购重组、技术特许、委托研究、技术合伙、战略联盟等模式,建设高水平的国际科技合作研究基地,大幅度提升自主创新能力。积极引进国内外一流大学、科研院所和世界500强研发中心在豫设立研发机构。推进国防科技工业军民深度融合发展。支持鹤壁市建设创新驱动助力工程示范市。
第五章 构建现代市场体系
坚持市场化、国际化、信息化、法治化导向,提升各类市场发展水平,加快形成有利于创新发展的市场环境、产权制度、市场决定价格机制,建设统一开放、竞争有序的市场体系,构建发展新体制。
第一节 大力发展要素市场
围绕破解人、地、钱等瓶颈制约,加快推动金融、土地、人力资源、技术等要素市场建设,促进各类要素依据市场规则、市场价格、市场竞争实现优化配置。
大力发展金融市场。重点推动期货、债券、产权交易等市场加快发展,提升辐射力和影响力。推动符合条件的企业在境内外主板、创业板上市,在新三板和区域性股权交易中心挂牌。创新债券品种,扩大债券融资规模。大力发展期货市场,支持郑州商品交易所扩大交易品种和规模。鼓励保险资金参与重大基础设施和民生工程建设、股权基金和创业投资基金等设立。加快中原股权交易市场和各类产权交易机构发展,探索建立保险资产交易平台,完善河南省公共资源交易平台,打造一批功能强、辐射广的区域性交易市场。
建立城乡统一的建设用地市场。积极稳妥推进集体经营性建设用地入市试点工作,完善集体建设用地权能,实现与国有建设用地同等入市、同权同价。完善土地经营权和宅基地使用权流转机制,探索农户对土地承包权、宅基地使用权的自愿有偿退出机制,支持引导其依法自愿有偿转让上述权益,不断优化城乡资源配置,提高资源利用效率。根据国家有关部署,适时改革完善农村土地征收制度,开展宅基地融资抵押、适度流转、有偿退出等试点并适时推开。完善工业用地市场化配置制度,建立城镇低效用地再开发激励约束机制、存量建设用地退出激励机制、居住用地与工业用地合理比价调节机制,推进城乡建设用地增减挂钩试点,推动利用城乡建设用地增减挂钩试点政策支持易地扶贫搬迁,促进土地节约集约利用和城乡统筹发展。
建立统一规范灵活的人力资源市场。整合人才市场和劳动力市场资源,因地制宜发展综合性和专业性人力资源市场,实行平等就业制度。健全公共就业和人才服务体系,推行人力资源服务标准化,完善公共就业和人才服务信息网络,实现公共就业和人才服务全程信息化。加快发展人力资源服务业,提升人力资源服务水平,促进人力资源合理流动和有效配置。鼓励公共服务机构与民营、外资品牌服务机构开展合作,培育独立于公共服务体系以外的多层次人力资源市场,建设一批人力资源服务产业园。
发展技术贸易市场。健全技术交易市场服务体系,建立与国际惯例接轨的技术和知识产权交易服务平台,打造一批集信息发布、交易转让、知识产权服务、股权投资服务等功能于一体的综合性技术市场。加快各类科技中介服务机构规范化、专业化、规模化发展,促进技术流动和技术转移。创新技术产权交易模式,健全科技投融资体系和风险投资机制。
第二节 完善提升商品市场
充分发挥交通区位优势,加强国际国内市场联接,推动大市场、大流通建设,促进市场结构优化、功能完善、业态创新,加快商品市场转型升级。大力发展消费品市场,推动重点优势商品市场拓展综合服务功能,推进成熟商圈提档升级,培育壮大新兴商圈,发展地标性商业中心,加强城乡社区商贸服务设施建设,支持有条件的乡镇建设综合商贸中心。完善生产资料批发市场综合服务功能,整合市场资源,强化综合数据库和指数信息发布平台建设,推动生产资料市场与产业聚集区、物流园区融合互动。强化农产品市场流通基础设施建设,推进冷链标准应用,拓展农产品交易和展示渠道,优化农产品零售市场布局,推动各类便民市场和公益性农产品市场建设。

第三节 激发市场主体活力
深入推进简政放权、放管结合、优化服务,推动公有制经济和非公有制经济共同繁荣发展,培育具有较强竞争力的大企业集团,全面激发各类市场主体的创造活力。
深化国有企业改革。科学界定国企功能类别,实行分类改革、分类发展、分类监管、分类定责、分类考核。完善现代企业制度,构建以董事会为核心的法人治理结构,建立国有企业领导人分类管理制度,推行职业经理人制度,合理增加市场化选聘比例,实现企业经理层成员任期制、契约化管理全覆盖。健全企业薪酬分配制度,实施与选任方式相匹配、与企业功能性质相适应、与经营业绩相挂钩的国有企业领导人员差异化薪酬分配方法。深化企业内部管理人员能上能下、员工能进能出、收入能增能减的制度改革,构建与市场经济深度融合的经营管理体制。推动有条件的国有企业整合内部资产,实现整体上市或主营业务资产上市,进一步提高省级经营性国有资产证券化率。推动国有资本向公共服务、基础产业和基础设施、战略性先导产业和已形成优势的产业领域集中,加快不具备竞争优势的企业和低效资产改制退出,实现80%以上的国有资本集中到重要行业和优势领域。以管资本为主加强国有资产监管,建立国有企业出资人监管权力和责任清单,健全国有企业内外部监督体系,防止国有资产流失。稳步推进经营性国有资产集中统一监管,改组或组建若干国有资本投资公司和运营公司,依法自主开展国有资本运作。推进国有企业发展混合所有制经济,探索开展混合所有制改革试点。
鼓励支持引导非公有制经济发展。完善市场准入负面清单,鼓励民间资本进入公用事业和特许经营领域。支持非公有制企业参与国有企业改革。完善财税、金融等支持政策,健全运行监测体系和社会化服务体系,完善企业服务机制、政企沟通机制、企业权益保护和问题受理机制。拓宽中小企业直接融资渠道,发展融资担保,鼓励中小企业改制上市。落实扶持小微企业发展的税费政策措施,完善税银互动、征信合作机制,支持小微企业发展壮大。增加“专精特新”中小企业的数量和比重,提升中小企业的整体素质。
推动企业兼并重组。引导优势企业强强联合,推动骨干企业开展上下游企业、关联企业并购重组,形成一批主业突出、核心竞争力强的规模型企业集团。推进企业集团国际化发展,支持其境外投资参股或境外上市,通过跨国并购重组实现全球市场的战略布局。推动物流、医疗健康、养老等领域企业创新业态模式,掌控技术、网络等核心资源,积极并购细分领域中小企业,培育形成本地市场占有率高的优势企业。分类指导、积极稳妥处置特困企业,对不符合能耗、环保、质量、安全等标准和长期亏损、资不抵债、停产半停产的企业,通过兼并重组、债务重估乃至破产清算,逐步实现市场出清,在转型发展中形成具有竞争力的优势企业。
优化企业发展环境。开展降低实体经济企业成本行动,清理规范行政审批前置服务,涉企、进出口环节行政事业性收费和政府性基金,有效降低企业制度性交易成本、税费负担、社会保险费、财务成本和物流成本。以破解企业融资难为重点,强化企业服务。进一步清理行政审批事项,规范行政审批事项设定和实施,全面推行权力清单、责任清单和市场准入负面清单制度。深化投资审批制度改革,简化投资项目报建手续和审批程序,建成运行全省纵横贯通的在线审批监管平台。深入推进职业资格、收费管理、商事制度、教科文卫体等领域改革。推动部分可由社会组织承担的事务性管理及公共服务事项逐步转移给社会组织管理。健全协调联动监管体系,加强综合监管平台建设,探索实行“互联网+监管”新模式,将行政管理的重心从事前审批转向事中事后监管。全面实行政务公开,推广电子政务和网上办事。
第四节 完善市场制度
加快推进现代产权、价格、财政等各项制度改革,加强市场监管和社会信用体系建设,完善市场规则,营造公平开放透明的市场制度环境。
建立现代产权制度。依法合规界定企业财产权归属,完善农村集体产权权能,全面完成农村承包经营地、集体建设用地确权登记颁证工作,完善集体经济组织成员认定办法和集体经济资产所有权实现形式;加快构建自然资源资产产权制度,划定产权主体,创新产权实现形式;完善知识产权归属制度。依法保护各种所有制权益,完善国有资本授权经营体制,保障国有资本收益权和企业自主经营权;严格执行私有财产权保护法律制度,保障非公有制企业和个人财产权不受侵犯;保护自然资源资产所有者权益,公平分享自然资源资产收益;完善农村集体资产处置决策程序,保障农民集体资产权利;实施严格的知识产权保护制度。规范发展各类产权交易市场,推动产权有序流转、高效配置,健全规则、过程、结果公开的国有资产产权交易制度,建立完善生态环境性权益交易制度和平台;规范农村产权流转交易,促进农村土地产权和林权有序流转;发展知识产权交易中介和平台。
完善市场决定价格机制。坚持市场决定、放管结合、改革创新、稳慎推进,完善价格调控机制,全面放开竞争性领域商品和服务价格,政府定价范围主要限定在重要公用事业、公益性服务、网络型自然垄断环节,建立科学、规范、透明的价格监管制度和反垄断执法体系。加大资源性产品价格改革力度,完善居民用水、用电、用气阶梯价格制度和物价补贴联动机制。开展电力直接交易和输配电价改革,有序放开上网电价和公益性以外的销售电价;完善水价形成机制,健全促进节能减排的价格体系。放开非居民用天然气价格,推行居民供热按用热量计价收费制度。完善环境服务价格政策,扩大排放指标有偿使用的污染物种类和地域、行业范围,探索建立政府向污水处理企业拨付的处理服务费用与污水处理效果挂钩调整机制,合理提高污水处理收费标准。区分基本和非基本需求,建立健全公用事业和公益性服务财政投入与价格调整相协调机制,对教育、文化、养老、殡葬等公益性服务价格实行分类管理。理顺医疗服务价格,建立以成本和收入结构变化为基础的价格动态调整机制。继续执行稻谷、小麦最低收购价政策,探索开展农产品政策性保险试点,加强农产品成本调查和价格监测。规范定价程序,加强成本监审,推进成本公开。
建立健全现代财政制度。建立全面规范、公开透明预算制度,完善预算编制、执行、绩效和监督管理制度,改进年度预算控制方式,建立跨年度预算平衡机制和中期财政规划管理制度,加大政府性基金预算、国有资本经营预算与一般公共预算的统筹力度,加强社会保险基金预算管理,扩大预算公开范围,细化公开内容。完善转移支付制度,建立专项转移支付定期评估和退出机制,对省级专项资金引入市场化运作模式,改进社会事业投入资金分配方式。加强预算执行管理,优化预算执行流程。加快推进政府会计改革,建立统一、科学、规范的政府会计准则体系和权责发生制政府综合财务报告制度。规范政府债务管理,建立健全政府举债融资机制,对政府债务实行限额管理。完善优先使用创新产品、绿色产品的政府采购政策。建立事权和支出责任相适应的制度,合理界定省、市、县级支出责任。按照国家统一部署,推进营业税改增值税、资源税、消费税、个人所得税、环境保护税等税制改革,用好国家赋予地方的税政管理权限。深化国税、地税征管体制改革,转变税收征管方式,创新纳税方式,构建税收共治格局。推进非税收入法治化建设,健全地方税费收入体系。
健全社会信用体系。全面推进政务诚信、商务诚信、社会诚信和司法公信建设,构建以信用为核心的新型市场监管机制。加快推进信用信息记录、整合和应用,基本建成以行业和省、市、县三级公共信用信息平台为支撑,覆盖全社会的信用信息系统,逐步实现省级平台与国家、外省市信用信息平台互联共享。推动行政事项使用信用记录和信用报告,在招投标、政府采购等重点领域率先突破。实施信用建设试点示范工程,探索具有地方特色的信用建设和管理模式。完善信用等级评价办法,建立具有行业特点的信用评价机制。加强信用信息处理、公开和应用等方面管理,全面有效运行守信激励和失信惩戒机制。规范发展信用服务市场,培育一批信用服务机构。加强诚信宣传教育,增强全社会诚信意识。
维护市场竞争秩序。清理和废除妨碍统一市场和公平竞争的规定和做法,放开自然垄断行业竞争性业务。强化生产经营者主体责任,推行企业产品质量承诺制度,严格落实产品质量、安全生产、能源消耗、环境损害的强制性标准,健全市场价格行为规则。健全市场监管长效机制,创新市场监管方式,依法公开市场监管执法信息。完善市场监管信息平台和行政执法规范体系,强化互联网交易监管,发挥行业协会自律和公众监督作用,畅通投诉、举报渠道,构建全社会共同参与的市场监管格局。
第六章 建设人力资源强省
发挥人口大省优势,以提高质量为核心,加快教育改革发展,推进以人力资本为核心的二次人力资源开发,培养引进和用好用活各类人才,打造教育水平高、高技能人才充裕的人力资源强省,增强经济增长内生动力。
第一节 加快推进教育现代化
坚持教育优先发展战略,深化教育领域综合改革,全面实施素质教育,促进教育公平,提升教育质量,培养德智体美全面发展的社会主义建设者和接班人,推动我省由教育大省向教育强省转变。
完善基本公共教育服务体系。优化城乡教育资源布局,加大中小学、幼儿园建设力度,新增资源重点向贫困地区和困难群体倾斜。结合人口流动的规律、趋势和城市发展规划,及时调整完善教育布局,增加城镇基础教育资源供给,努力消除城镇学校“大班额”。鼓励普惠性幼儿园发展,加强农村普惠性学前教育,基本普及学前三年教育。建立城乡统一、重在农村的义务教育经费保障机制,实现“两免一补”经费随学生流动可携带,加快城乡义务教育公办学校标准化建设,实施乡村教师支持计划,推进城乡教师交流,促进优质教育资源向薄弱地区延伸。普及高中阶段教育,率先对建档立卡的家庭经济困难学生实施普通高中免除学杂费,免除中等职业教育学杂费。加快发展特殊教育,实现残疾学生12年免费教育。加强对留守儿童的教育和服务,保障家庭经济困难学生、进城务工人员随迁子女等平等接受教育权利。
建立职业教育产教融合新体系。统筹发展各级各类职业教育,保持中等职业学校和普通高中招生规模大体相当。推进一批普通本科高校向应用型转变,推动专业设置、课程内容、教学方式与生产实践相衔接。推行产教融合、校企合作的应用型人才和技术工人培养模式。加强“双师型”教师队伍建设,促进职业学校教师和企业技术人才双向交流。完善中高职教育内部衔接机制,推进职业教育和普通教育双向沟通、纵向流动。加强综合型公共实训基地建设,培育大型职业教育集团。
提升高校创新人才培养能力。加强高水平大学、骨干特色高校建设,加快省部共建高校建设,推动高校专业链、人才链对接区域产业链、创新链。统筹一流学科、一流大学建设,支持郑州大学、河南大学等建设一流大学,实施优势特色学科建设工程,凝练学科发展方向,坚持扶强、扶优、扶需、扶特,以进入世界一流学科行列为目标,重点建设若干优势学科;以综合实力进入国内前列为目标,重点建设若干特色学科。支持国内外知名大学来豫设立中外合作办学机构。鼓励高校加强与国(境)外高水平大学交流合作,建好一批示范性中外合作办学机构和项目。
加快学习型社会建设。大力发展各类继续教育与培训,加强社区教育基础能力建设,广泛开展各类学习型组织建设,推进优质教育资源面向全民终身学习开放共享,基本形成网络化、数字化、个性化、终身化的教育体系。建立个人学习账号和学分累计制度,畅通继续学习、终身学习通道。实施老年教育工程,发展老年教育。
增强教育改革发展活力。全面实施素质教育,增强学生社会责任感、创新精神、实践能力。加快推进管办评分离,构建政府、学校、社会良性互动机制。推进考试招生制度改革。深化中小学教师职称制度改革。加快“三通两平台”信息化建设,扩大优质教育资源覆盖面。支持和规范民办教育发展,鼓励社会力量和民间资本提供多样化教育服务。

第二节 激发人才创新创造活力
实施更加积极的人才政策,加快高技能人才培养和高层次创新型人才开发,造就适应现代化需要的高素质人才队伍,创新人才发展机制,促进各类人才创新创造活力充分迸发。
培养高素质技能劳动者。坚持“六路并进”,深入推进全民技能振兴工程,建立覆盖城乡全体劳动者的技能培训制度,基本消除农民工无技能上岗现象。实施新生代农民工职业技能提升计划,强化实用型、技能型人才开发,推进普工向技工转型。加强退役士兵职业教育和技能培训。建立健全技能培训与产业发展对接机制,鼓励企业、院校和各类培训机构提供有针对性的技能培训项目。推广工学结合、校企合作的技术工人培养模式,推行企业新型学徒制。加强技师、高级技师培养,造就一批具有精湛技艺、高超技能、较强创新能力的高技能领军人才和“大国工匠”。
大力培养引进高层次人才。围绕重点产业和重点领域急需紧缺人才,统筹实施高层次人才重大工程,培养和集聚一批能够突破关键技术、引领学科发展、带动产业转型的领军人才,一批科技创新能力和学术研究水平国内领先的创新团队,一批引领创新创业、具有全球战略眼光和社会责任感的优秀企业家、企业经理人。积极探索“引项目+引资金+引人才”“研发中心+引进人才+成果转化”等新型人才引进方式。善于发现、重点支持、放手使用青年优秀人才。
营造良好的人才发展环境。营造有利于人人皆可成才和青年人才脱颖而出的社会环境。清除人才流动障碍,发挥市场在人才资源配置中的决定性作用,提高横向和纵向流动性,促进人才在不同性质单位和不同地域间自由流动。健全人才培养开发、评价发现、选拔任用机制,形成以创新能力、工作业绩为主要标准的人才评价导向。推行以知识、技术、专利、成果等要素参与收益分配的政策。加强院士专家工作站、博士后流动站(工作站)、博士后创新基地和海外高层次人才创新园等高层次人才创新创业平台建设。增加人才发展投入,鼓励企业和社会组织设立人才发展基金,建立多元化人才投入体系。完善工资、医疗待遇、职称评定、津贴补贴、养老保障等政策,鼓励人才向基层一线流动。

第七章 构筑现代基础设施网络
实施重大公共设施和基础设施工程,突出打造综合交通枢纽优势,加快完善能源支撑和水利支持系统,拓展基础设施建设空间。
第一节 建设现代综合交通系统
坚持网络化布局、智能化管理、一体化服务、绿色化发展,建成高效的铁路网络、发达的航空网络、便捷的公路网络和功能完善的综合交通枢纽,率先基本实现交通现代化。
强化综合交通枢纽建设。按照“零距离换乘、无缝化衔接”要求,加快航空港、铁路港、公路港建设,加强与海港功能对接,推进“四港”联动发展;建成郑州南站枢纽,完善提升郑州站、郑州东站和郑州新郑国际机场三大客运枢纽站功能,大力发展铁水、公铁、公水、空陆等多式联运,打造覆盖中西部、辐射全国、连通世界、服务全球的郑州现代综合交通枢纽。鼓励地区性中心城市依托高铁站、城际站、机场、港口及公路运输场站,大力发展公共交通,加快完善集疏运通道,推进多种运输方式便捷衔接,打造地区性综合交通枢纽。

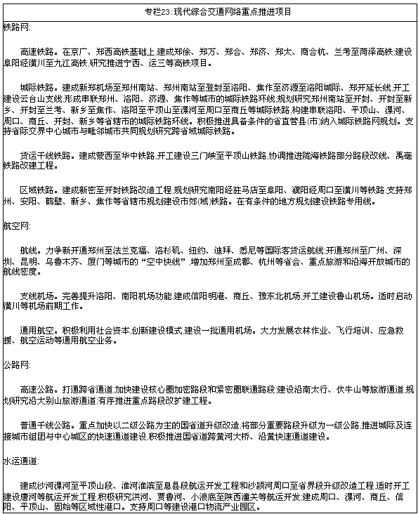
打造现代综合交通网络。全面建成米字形高速铁路网,有序推进城际铁路网和“四纵六横”货运干线铁路网建设,到2020年全省铁路营业里程达到7000公里以上,其中高速铁路2000公里、城际铁路500公里,实现所有省辖市通快速铁路。以连通郑州新郑国际机场与国内外枢纽机场为重点,开辟新航线、加密航班,积极发展全货机航班,推动空空中转、空陆联运,打造“郑州中转”服务品牌。有序推进支线机场建设,大力发展通用航空产业。以跨省通道和中原城市群核心圈加密路段、紧密圈联通路段为重点,继续加快高速公路建设,加大普通干线公路升级改造力度,全面实施农村公路畅通安全工程,到2020年全省高速公路通车里程达到7300公里,基本建成完善的高速公路网,二级及以上干线公路比重达到75%以上。以沙颍河、淮河为重点,建设完善通江达海的水上通道。加强邮政基础设施建设,提升邮政普遍服务能力。

推进综合运输通道建设。依托高速铁路、干线铁路、高速公路、普通干线公路、内河航道,发挥各种运输方式的优势和互补性,建设连接东西、纵贯南北、辐射八方的综合运输大通道。以高速铁路为重点,优化提升新亚欧大陆桥、京港澳通道,加快建设济(南)郑(州)万(州)、太(原)郑(州)合(肥)通道,形成以郑州为中心的米字形主通道格局。拓展完善大广、二广、晋豫鲁、沪陕通道,形成井字形侧通道格局。

全面提升交通管理和服务水平。加快智能交通发展,推动交通运输资源在线集成,加强跨地域、跨类型交通信息互联互通。推行客运“一票式”和货运“一单制”联程服务,构建多方式可选、多层次融合、全过程连贯的一体化客运换乘体系,推进公众出行服务、货运与物流服务现代化。深化交通投融资等体制机制改革,加快普通干线公路建管养一体化改革,探索建立顺畅高效的综合交通运输管理协调机制。强化交通运输安全管理,提升安全保障、应急处置和救援能力。加快出租汽车行业改革,促进网络预约等定制交通健康发展。
第二节 建设现代能源支撑系统
坚持内节外引能源方针,推动能源革命,优化能源结构,完善储运网络,加强系统集成,建设清洁低碳、安全高效的现代能源体系。
扩大清洁能源利用规模。坚持增加供应与提高能效相结合,统筹利用各种燃气资源,积极拓展民用、交通、工业等用气领域,因地制宜适度建设燃气热电项目。加快提高可再生能源占能源消费比重,实施以梯级和高值化利用为重点的先进生物质能示范工程,推进风电和光伏发电快速发展,合理开发利用地热能。在确保安全的前提下推进核电规划建设。实施终端用能清洁替代,加大散煤集中治理力度。
合理开发利用化石能源。推进煤炭科学开采和质量提升,合理控制开发强度和消费总量,加强煤炭洗选和分级分质梯级综合利用,支持骨干煤炭企业“走出去”。加快推进资源枯竭矿井的退出,淘汰煤炭落后产能,推进煤炭清洁生产和清洁高效利用,建设一批智能高效的大型现代化煤矿。坚持超低排放和先进能效标准,合理布局建设高效清洁燃煤机组,加快现役机组升级改造,全面提升能效、实现超低排放,以资本为纽带推进煤电一体化发展,打造绿色煤电基地;合理确定城镇和工业集中供热方式,以背压机组建设和30万千瓦及以上机组改造为主发展热电联产。稳定原油产量,引进原油资源,打造中原炼化基地,全面提升油品质量,优化石油化工产品结构。加强煤层气、页岩气资源勘探开发,加快突破技术瓶颈。
完善能源输运储备网络。积极论证外电入豫新通道,稳步提高省间电力交换能力,强化全国电力联网枢纽地位;优化完善省级和市域主干电网,加快城镇和农村配电网建设改造,支持可再生能源发电接入、消纳和储能设施建设。积极谋划建设途经河南的国家油气干线及配套储备库,同步完善地方管网和储配设施,扩大管道天然气覆盖范围,打造区域性油气输配中心。重点依托大能力运煤通道,推进煤炭储配中心建设。
推动能源系统集成优化。统筹电、气、热、冷等终端供能设施一体化规划建设,积极发展分布式能源,推进能源综合梯级利用。加快智能电网建设,推进能源与信息等领域新技术深度融合,开展先进储能、智能微网等新技术应用试点,积极构建能源互联网和智慧能源系统。加快电动汽车充电基础设施建设。深化能源体制改革,推进电力供求双方直接交易和智能化调度。

第三节 建设和谐的水利支持系统
深入贯彻落实节水优先、空间均衡、系统治理、两手发力的治水方针,加强水利基础设施建设和水资源管理,提高水资源利用效率,构建复合型、多功能的现代化水利网络体系。
加强水利工程体系建设。完善防洪体系,加快推进一批大中型水库、重要支流治理、病险水库水闸除险加固和蓄滞洪区等工程建设。完善供水网络,依托南水北调中线工程和黄河、沙颍河、淮河等重要水系和已建大型水库,加强水资源调配工程建设,构建“一纵三横、南北调配、东西贯通、区域互补”的水资源配置格局,初步形成纵横连通的水网体系。完善灌排体系,加快推进重点灌区建设,继续实施大中型灌区续建配套节水改造项目,加强低洼易涝地治理。创新农田水利设施建设体制机制,积极推广先进适用的节水灌溉技术。完善水文水资源监测体系,建设涵盖地表水与地下水的各类水功能区监测评价信息系统,构建覆盖全省的水文信息共享与服务平台。
加强水生态文明建设。以“水域通畅、水清宜人、水景辉映、水美城乡”为目标,以国家级和省级水生态文明试点城市为重点,整体规划城市河湖水系水景,推进重点城市水系生态修复和景观美化,建设一批融城市水系和生态绿化为一体的“水美城市”。稳步推进县乡水生态文明体系建设,在水资源条件好的地方打造一批“水美乡村”。

第八章 培育发展新供给新需求
在适度扩大总需求和调整需求结构的同时,着力加强供给侧结构性改革,实现由低水平供需平衡向高水平供需平衡的跃升,增强持续增长动力。
第一节 大力推进供给创新
加强供给侧结构性改革,准确把握改革方向,从生产领域加强优质供给,减少无效供给,扩大有效和中高端供给,提高供给结构适应性和灵活性,提高全要素生产率,使供给体系更好适应需求结构变化。加快产业产品结构调整,实施消费品质量提升工程,支持企业技术改造和设备更新,大力发展新技术、新模式、新产业、新业态。加快城乡结构调整,统筹城乡发展,扩大基础设施、公共服务、人力资本、优质生态产品供给,创新投入机制,补齐软硬基础设施短板。化解过剩产能,完善企业退出机制,积极稳妥处置特困企业。帮助企业降低成本,增强优势企业竞争力。加大重点领域关键环节市场化改革力度,调整各类扭曲的政策和制度安排,完善公平竞争、优胜劣汰市场环境和机制,最大限度激发微观活力。调整要素投入结构,优化劳动力、资本、土地、技术、管理等配置。推动政府融资平台市场化转型,创新金融支持方式,打击非法集资,有效防范化解区域性、系统性金融风险。
第二节 持续扩大有效需求
增强消费拉动经济增长的基础作用,实施消费促进工程,营造便利放心的消费环境,促进汽车、住房、家居家电等传统支柱消费领域升级换代,支持服务、信息、绿色、时尚、品质等新兴消费,挖掘农村消费潜力,稳步扩大居民消费,依托中心城市和重要旅游目的地培育发展一批国际国内消费中心。增强有效投资对稳增长调结构的关键作用,优化投资结构,实施一批全局性、战略性、基础性重大投资工程,扩大有利于结构升级、增强后劲、弥补短板的投资,推广政府和社会资本合作模式,引导社会资本重点投向新型城镇化、创新驱动、基础设施、绿色低碳发展等领域。发挥出口对增长的促进作用,创新内陆加工贸易模式,鼓励加工贸易由单纯加工向设计、研发、品牌和服务等内容扩展,积极扩大优势服务领域出口,支持有条件的产业集群和区域建设一批省级出口基地。适应居民对国外日用消费品需求不断增加的要求,努力把郑州打造成为全国重要的进口消费品集散中心。
第三篇 构筑协调发展新格局
坚持区域协同、城乡一体、物质文明精神文明并重,更加注重均衡发展和整体效能,提升中原城市群竞争力,推进中原文化大发展,增强发展协调性,在协调发展中拓宽发展空间。
第九章 推进中原城市群一体化发展
坚持核心带动、节点提升、轴带发展、对接周边,以郑州都市区为核心、米字形城镇产业发展轴带为支撑,提升中原城市群一体化发展水平和整体竞争力,使之成为与长江中游城市群南北呼应、共同支撑新十年中部地区崛起战略的核心增长区域,新亚欧大陆桥经济走廊最具发展活力的核心地带。
第一节 构建“一极三圈八轴带”空间格局
加快郑州都市区建设,提升国内辐射力、国内外资源整合力和国际影响力,打造中原城市群核心增长极。坚持向心发展,依托高速铁路和城际铁路网建设,构建以郑州为中心的半小时核心圈、1小时紧密圈和1个半小时合作圈。依托综合运输通道支撑,带动人口和产业集聚,壮大提升节点城市,形成辐射八方的米字形城镇产业发展轴带。

第二节 建设郑州都市区
坚持实施郑州国际商都发展战略,突出“枢纽建设、产业体系、城市环境”三大核心任务,重点强化国际物流、综合商贸、现代服务业、先进制造业、国际化城市等战略支撑,建设一批具有战略突破作用的重大工程,加快向以国际物流中心为基础的国际性工商业中心城市迈进。优化城市功能布局,统筹推进主城区有机更新、航空城综合开发、新城区有序拓展和外围组团建设,构建通勤高效、功能互补、生态隔离的现代都市区空间布局。支持周边城市与郑州都市区融合对接,建设组合型大都市地区,形成中心带动周边、周边支撑中心的互促互进发展局面。

第三节 提高地区性中心城市发展水平
坚持节点提升,壮大中心城市规模,完善提升城市功能,促进竞相发展,增强引领区域发展的辐射带动能力。
提升节点城市支撑能力。巩固提升洛阳中原城市群副中心城市地位,加快新区高端要素和人口集聚,优化老城区功能,强化区域交通、产业等辐射带动能力,建设全国重要的先进制造业基地和国际文化旅游名城,打造文化示范区、生态宜居地、开放创新城。推动开封建设新兴副中心城市,建设开港经济带、郑汴产学研结合示范带、沿黄生态带,促进郑汴港协同发展,打造郑汴一体化升级版。规划建设许(昌)港产业带,推动新乡、焦作加强与郑州在基础设施、产业布局、环境保护等方面对接。推动工业基础较好的城市优化产业结构,加快产业高端化,提升现代服务功能,壮大城市规模和综合实力。支持传统农区城市大力承接产业转移,壮大经济实力,加速工业化城镇化步伐,实现跨越式发展。
推动中心城市组团式发展。优化中心城市空间布局和发展形态,加快推进城乡一体化示范区建设和老城区改造,推动中心城区产业高端化、功能现代化,提升周边县城产业和人口集聚能力,加快中心城区和组团之间的快速交通体系、生态廊道系统建设,促进公共服务设施共建共享,构建组团式、生态型、现代化的城市空间格局。
强化省际交界地区中心城市功能。全面提升省际交界地区中心城市商贸、文化、卫生、教育、交通等综合服务功能,增强要素集聚能力,壮大城市规模和实力,形成区域性经济中心。以跨省域快速铁路、高等级公路等通道建设为重点,推进与周边城市交通基础设施互联互通,努力打造区域交通枢纽。大力发展现代物流和商贸流通业,建成服务周边区域的物流中心、商品贸易中心。深化与省际毗邻城市在基础设施、产业布局、商贸市场、文化旅游和生态环保等领域互动协作,增强在区域合作发展中的核心带动力、辐射力。支持三门峡建设晋陕豫黄河金三角地区中心城市,南阳建设豫鄂陕省际区域性中心城市,邓州建设丹江口库区区域中心城市。
第四节 强化城际互动发展
完善城市群一体化发展机制,推动交通一体、产业链接、服务共享、生态共建,促进产业和人口集聚,建设现代产业和新型城镇密集带,促进城际功能对接、联动发展。
构建一体化交通网络。强化米字形高速铁路网骨干支撑作用,提速发展城际铁路网,打造覆盖所有中心城市的高效密集轨道交通网络;以跨省通道和城市群核心圈加密路段、紧密圈连通路段为重点,推动高速公路网内联外通,提升国省干线公路技术等级,协调布局建设综合交通枢纽和集疏运系统,形成多种运输方式支撑的综合运输通道。
强化轴带产业集群支撑。发挥轴带集聚功能,引导沿线城市依托产业基础和比较优势,优化现代服务业、先进制造业、现代农业布局,培育特色优势产业集群,打造集聚度高、竞争力强的现代产业走廊,形成横向错位发展、纵向分工协作的产业链式发展格局。
推进绿色生态廊道建设。创新跨区域生态保护与环境治理联动机制,全面推进城镇污水处理设施建设与改造,联合开展大气、河流污染防治,加快重大线性生态工程建设,完善沿高速公路绿廊系统,重点打造一批森林公园等跨区域生态绿心,构建多层次、复合型的生态网络。
促进公共服务共建共享。强化公共服务合作,推动高校开展联合办学、教师互聘、学科共建,促进科技资源开放共享,鼓励大型综合型医疗卫生机构包括大型民营医疗机构跨区域布点,建立一体化人力资源市场,形成资源要素优化配置、流转顺畅、协作管理的公共事业管理机制。
第十章 推进城乡协调发展
发挥新型城镇化“牵一发动全身”综合带动作用,全面提高城镇化发展质量,促进产业集聚、人口集中、土地集约,拓展城镇化发展空间,辐射带动新农村建设,为经济社会发展提供强大引擎。
第一节 加快农业转移人口市民化
坚持以人的城镇化为核心,统筹实施户籍制度改革和居住证制度,健全常住人口市民化激励机制,加快推进农业转移人口和其他常住人口市民化。
推动更多人口融入城镇。深化户籍制度改革,以农业转移人口和其他常住人口落户城镇为重点,推进有能力在城镇稳定就业和生活的农业转移人口举家进城落户,并与城镇居民享有同等权利和义务。实施居住证制度,保障居住证持有人在居住地享有义务教育、公共就业服务、公共卫生、公共文化体育、法律援助等基本公共服务,并随居住年限增加逐步享受更大范围公共服务。完善市民化激励政策,健全财政转移支付同农业转移人口市民化挂钩机制,建立城市建设用地增加规模同吸纳农业转移人口落户数量挂钩机制,建立财政性建设资金对城市基础设施补贴数额与城市吸纳农业转移人口落户数量挂钩机制。
强化“一基本两牵动三保障”机制。突出产业为基、就业为本,强化住房、学校牵动,完善社会保障、农民权益保障、基本公共服务保障,解决“三个一批人”的城镇化问题,推动已进城就业定居的农民工落户、城中村居民居住条件改善、农村人口最大限度向城镇转移,努力缩小户籍人口城镇化率和常住人口城镇化率的差距。

开展新型城镇化综合试点。坚持遵循规律、因地制宜、务实创新,统筹推动国家级和省级试点工作,重点围绕破解农业转移人口融入城镇、创新城乡土地管理制度、构建多元化可持续投融资机制、促进产城融合发展等问题,开展形式多样、富有特色的改革试验。

第二节 建设宜居宜业的现代城市
改进城市规划建设管理,提高城市综合承载能力,完善城市治理体系,增强城市发展可持续性,建设和谐宜居城市。
加快新型城市建设。坚持以人为本、科学发展、改革创新、依法治市,统筹规划、建设、管理三大环节,转变城市发展方式,提高城市治理能力,着力解决城市病等突出问题,建设和谐宜居、富有活力、各具特色的现代化城市。提升城市规划水平,遵循现代城市发展规律,推进“多规合一”。实行绿色规划、设计、施工标准,实施生态廊道、城市森林网络建设和生态系统修复工程,建设海绵城市,推进城市绿色发展。加强现代信息基础设施建设,推进大数据和物联网发展,建设智慧城市。发挥城市创新资源密集优势,打造创业乐园和创新摇篮,建设创新城市。加强文化和自然遗产保护,延续历史文脉,建设人文城市。加强城市空间开发利用管制,建设紧凑城市。提升城市设计与建筑设计水平,塑造与城市生态文化特色相协调的建筑文化和特色空间体系,不断提升城市空间品质。坚持适用、经济、绿色、美观的方针,提高建筑标准和工程质量。改善城市街景容貌,加快背街小巷和老旧小区改造。加强城市公共管理,全面提升市民素质。
加强城市基础设施建设。构建布局合理、设施配套、功能完备、安全高效的现代城市基础设施体系。实施城市地下管网改造工程,加强市政管网等地下基础设施建设,因地制宜推进地下综合管廊建设。加强城市轨道交通、停车设施等公共交通设施建设,推动中等规模以上城市实施畅通工程。加强城市排水防涝与调蓄、公园绿地等生态设施建设。加强学校、幼儿园、体育场所、文化设施等公共服务设施建设。

第三节 大力发展县域经济
把县域作为如期实现全面建成小康社会目标的战略重点,突出县城作为吸纳农业人口转移的重要载体作用,完善产业功能、服务功能和居住功能,不断增强承接中心城市辐射和带动乡村发展的能力。
推进县级城市提质扩容发展。实施县级城市基础设施提升行动,以注入现代化城市元素为着力点,强化供气、供热、供排水、信息等基础设施支撑,提高教育、医疗和养老服务供给能力,扩大公园、绿廊和公共空间,吸引农村人口加快向县城集聚。深化省直管县体制改革,建设50万人左右的地区副中心城市,形成全省区域经济新的战略支点。加快推进基础条件好、发展潜力大、区位条件优、经济实力强的县级城市建设,争取到2020年,全省县级城市城区平均人口规模达到20万人以上,20个左右超过30万人。
增强县域产业支撑。持续推进产业集聚区、服务业“两区”建设,围绕主导产业,大力承接产业转移,推进先进制造业发展,扩大服务业规模,以产业发展的规模和程度决定城市发展的规模和进度,以就业岗位决定人口转移数量,形成以产兴城、依城促产、产城互动的发展格局。拓展产业发展空间,推动农产品加工业向种养基地靠近、劳动密集型产业向剩余劳动力富集地方靠近、特色优势产业向具备优势资源和相应产业基础的地方靠近,形成一批工业经济强县、现代农业强县、旅游经济强县。
有重点地发展小城镇。加强小城镇规划管理,有重点、有层次、有步骤地推进小城镇建设。实施重点镇建设示范工程,争取明港镇、回郭镇、水冶镇、朱仙镇等发展成为10万人左右的小城市,推动有条件的小城镇依托专业园区发展工业强镇,依托交通优势和区位条件发展商贸重镇,依托历史文脉和生态资源发展旅游名镇。完善小城镇功能,开展镇容镇貌综合整治,将其建设成为服务“三农”的重要载体和面向周边农村的生产生活服务中心。
第四节 有序推进新农村建设
在推动农村人口向城镇有序转移的基础上,因地因时因势推进新农村建设,加强农村基础设施和公共服务设施配套,建设农民幸福生活的美好家园。
推进新农村引导点建设。坚持产业、村庄、土地、公共服务和生态规划“五规合一”,科学编制农村发展规划。推进乡村经济“一群一园”发展,在严格保护耕地和生态环境的前提下,因地制宜发展特色种植、规模养殖、休闲观光等乡村特色产业集群,在符合条件的地方布局乡村特色经济园区,服务农产品、特色产品就地加工和农民就近就业,增强新农村建设的产业支撑。根据产业发展基础,科学确定村庄改造的规模和形态,合理规划居住、产业、生态和公共设施布局,同步配套完善基础设施和公共服务设施。
建设美丽乡村。全面加强农村人居环境综合整治,优先在交通干线、旅游线路沿线选择一批产业基础好、生态环境好、人口集聚规模较大的中心村,乡政府所在地,以及自然田园风貌、传统文化等条件较好的特色自然村,开展美丽乡村示范创建。争取到2020年,60%以上的村庄达到美丽乡村建设要求,有条件的县形成2—3条美丽乡村示范带,逐步实现全域美丽乡村建设目标。加强历史文化传统村落保护,保持乡村风貌、民族文化和地域文化特色。

第五节 推进城乡发展一体化
健全城乡发展一体化体制机制,加快消除城乡二元结构的体制机制障碍,推动城乡居民基本权益平等化、城乡公共服务均等化、城乡居民收入均衡化、城乡要素配置合理化、城乡产业发展融合化,形成新型工农城乡关系。
加快城乡一体化示范区建设。坚持一二三次产业复合和经济、生态、人居功能复合发展理念,基本完成城市功能区综合连片开发,协同推进产业集聚区、商务中心区和都市生态农业示范园区建设,建成率先实现现代化的样板区。积极推进城乡一体化发展体制机制改革探索,在土地集约节约利用、基本公共服务均等化、城乡金融服务、社会管理等重点领域开展先行先试,形成完善的城乡一体化改革发展制度体系。支持开展国家产城融合示范区建设试点,率先形成以产兴城、以城带产、产城融合的发展格局。支持济源市在全域范围规划建设城乡一体化示范区。
统筹城乡公共设施建设。健全农村基础设施投入长效机制,将农村公共设施纳入区域性公共设施整体规划,建立覆盖城乡、有效衔接的基础设施和公共服务设施建设和管理体制,推进交通、消防、供水、供电、信息、污水垃圾处理等基础设施向农村延伸对接,推动城市基本公共服务和社会保障向农村延伸覆盖、生产生活社会服务网络向农村延伸发展,促进城乡公共资源均衡配置,提升城乡基本公共服务均等化水平。
第十一章 加强社会主义精神文明建设
坚持社会主义先进文化前进方向,坚持以人民为中心的工作导向,坚持把社会效益放在首位、社会效益和经济效益相统一,加快文化改革发展,推动物质文明和精神文明协调发展,建设文明河南。
第一节 全面提高公民文明素质
以社会主义核心价值观为引领,以德育人、以文化人,加强思想道德和社会诚信建设,弘扬传统美德和时代新风,倡导科学精神和人文精神,全面提高公民素质和社会文明程度。
培育和践行社会主义核心价值观。用中国梦和社会主义核心价值观凝聚共识、汇聚力量,增强国家意识、法治意识、社会责任意识。大力弘扬焦裕禄精神、红旗渠精神和愚公移山精神,引导人们树立家国情怀,提高精神境界,增强道德自觉。通过教育引导、舆论宣传、文化熏陶、行为实践、制度保障,使社会主义核心价值观内化为人们的坚定信念,外化为人们的自觉行动。
继承弘扬优秀传统文化。加强世界文化遗产、重点文物保护单位、历史文化名城名镇名村、历史建筑保护,推进文化典籍数字化和整理出版工作。加强非物质文化遗产保护传承,振兴传统工艺,传承发展传统戏曲。鼓励各地举办体现民族、民俗、民间特色的各类群众文化活动。加大革命纪念设施、遗址和抗战纪念设施、遗址保护力度,培育和弘扬爱国主义精神。
倡导社会文明风尚。推进公民道德建设,扎实开展道德模范评选表彰和宣传学习活动,实施节俭养德全民行动。深入开展文明城市、文明村镇、文明社区、文明单位、文明校园、文明家庭等群众性精神文明创建,广泛开展志愿服务活动。加强诚信制度建设,形成守信光荣、失信可耻的氛围。推进全民阅读,建设“书香中原”。普及科学知识,提升全民科学素养。培育良好家风、乡风、校风、行风,营造现代文明风尚。加强人文关怀,注重心理疏导,培育自尊自信、理性平和、积极向上的社会心态。
第二节 丰富文化产品和服务
推进文化事业和文化产业双轮驱动,实施重大文化工程,完善公共文化服务体系、文化产业体系、文化市场体系,为人民群众提供昂扬向上、多姿多彩、怡养情怀的精神食粮。
繁荣发展社会主义文艺。实施文化精品创作工程,推出一批在国内外有影响力的文化艺术领军人物,创作生产一批思想性、艺术性、观赏性有机统一的精品力作,打造一批文化文艺品牌。大力发展网络文艺,支持文艺院团发展。
构建现代公共文化服务体系。促进基本公共文化服务标准化、均等化。完善公共文化设施网络,基本完成基层综合文化中心建设。建立重大文化惠民项目群众评价和反馈机制,推动文化产品、惠民服务与群众文化需求对接。创新公共文化服务方式,推进政府向社会力量购买公共文化服务。加强公共文化服务数字化建设,提升公共文化服务现代传播能力。完善文化设施免费开放保障机制。繁荣发展新闻出版、广播影视等事业,加强档案、史志等工作。
加快发展现代文化产业。大力发展网络视听、移动多媒体、数字出版、动漫游戏、创意设计等新兴产业,推动出版发行、影视制作、工艺美术等传统产业转型升级。推进文化业态创新,促进文化与科技、信息、旅游、体育、金融等产业融合发展,鼓励传统业态实现线上线下融合。推进电影院线建设。加快文化产业示范园区和基地建设,建设一批市场前景好、关联程度高的重点文化产业项目,培育一批具有核心竞争力的大型文化企业集团,积极扶持中小微文化企业发展。
建设现代传媒体系。加强主流媒体建设,推进骨干新闻媒体的网络化改造,培育具有较强影响力的现代传媒集团。推动传统媒体和新兴媒体融合发展,打造一批新型主流媒体,支持省级融媒体发展。创新符合网络传播规律的网上宣传方式,形成健康舆论导向,增强传播力公信力影响力和舆论引导能力。实施网络内容建设工程,加强网络文化精品建设,净化网络环境,引导形成健康向上的网上思想文化。
深化文化体制改革。健全党委领导、政府管理、行业自律、社会监督、企事业单位依法运营的文化管理体制。深化公益性文化事业单位和文艺院团内部制度改革,完善综合考核评价体系。引导社会资本以多种形式投资文化产业。积极推动全省县级有线广播电视网络整合。健全现代文化市场体系,完善市场监管体系,提高综合执法能力。健全网络文化管理体制机制,牢牢掌握网络舆论工作的主导权。
第三节 增强中原文化影响力
发挥中华文明和中华民族重要发祥地之一的文化资源优势,建设华夏历史文明传承创新区。建设丝绸之路文化交流中心,开展“中原文化海外行”等活动,发展多层次、宽领域的对外文化交流。办好黄帝故里拜祖大典、嵩山论坛等重要活动,增强牡丹花会、少林武术、太极拳、根亲文化等文化节会国际影响力,高质量办好国家批准的地方节会活动。集中宣传展示中原文化风采,讲好河南故事、传播好河南声音。实施文化走出去工程,完善支持文化产品和服务走出去政策措施,加强文化产品出口示范基地建设,培育壮大一批具有国际竞争力的外向型文化企业,推动中原文化走向世界。

第四篇 建设绿色发展新家园
坚持节约优先、保护优先、自然恢复为主的基本方针,着力改善生态环境,为人民提供更多优质生态产品,推动形成绿色发展方式和生活方式,建设天蓝、地绿、水净的美丽河南。
第十二章 深入开展污染防治
以提高环境质量为核心,实行最严格的环境保护制度,深入实施大气、水、土壤污染防治行动计划,形成政府、企业、公众共治的环境治理体系。
第一节 实施蓝天工程
全面开展二氧化硫、氮氧化物、颗粒物、扬尘、工业烟粉尘、挥发性有机物以及城市面源等多污染源多污染物协同控制,实施涉气工业污染源全面达标排放计划,确保全省空气质量明显改善。
控制生产型污染。全面完成燃煤电厂超低排放改造以及钢铁、水泥、建材等行业脱硫脱硝除尘达标治理,推进工业锅炉及炉窑烟气脱硫、低氮燃烧和高效除尘改造,完善中小型高排放企业退出机制。推进燃煤锅炉实施超低排放改造或清洁能源替代,全面关闭排放不达标的燃煤锅炉。强化重点城市煤炭消费总量控制,推动雾霾严重的城市逐步实现煤炭消费负增长。完善挥发性有机物产品准入标准和监控体系,综合治理石化、有机化工、表面涂装、包装印刷等行业挥发性有机物污染,防治光化学污染。控制餐饮油烟等低矮面源污染。
综合整治城市扬尘和生活性污染。实施更加严格的施工扬尘污染防治排放标准,健全道路遗撒监控系统,完善保证金制度,推进第三方治理,严格执法问责,推行绿色施工,推动道路保洁扫、洗和收集一体化。构建机动车环保达标监管体系,大力淘汰老旧车辆,推进排放标准和油品标准升级。推动交通绿色低碳发展,实行公共交通优先,推广新能源汽车等节能环保运输工具。强化燃煤生产、流通和设施管控,落实优质煤替代要求,大力减少区域散煤燃烧的污染排放。
推进大气污染联防联控。加强省市联动、区域协作,坚持依法治理,建立统一协调、联合执法、信息共享、区域预警的大气污染联防联控机制,推动与京津冀大气污染协同治理,对重大建设项目实行环境影响评价区域会商机制,开展区域大气环境联合执法检查,构建大气污染防治立体网络。
第二节 实施碧水工程
全面实施化学需氧量、氨氮、总氮、总磷等多污染物协同控制和涉水工业企业全面达标排放计划,系统推进水污染防治和水生态保护,促进全省水环境质量明显提升。
加强工业污水治理。严格环境准入,在水污染防治重点控制单元的区域内,限制耗水量大、废水排放量大的新建和单纯扩大产能的项目建设。严格控制缺水地区、水污染严重地区和敏感区域高耗水、高污染行业发展。全面排查并淘汰落后产能,集中治理产业集聚区水污染,全面建成污水集中处理及重污染企业污水预处理设施,实现建成区污水管网全覆盖。实施重污染行业专项整治,加强清洁生产审核和工业水循环利用。优化工业企业空间布局,推动重污染企业退出城市建成区或停产关闭。
深化重点流域治理。制定实施省辖海河、淮河、黄河、长江流域和丹江口库区及上游水污染防治规划,加强流域水生态环境功能区质量目标管理,建立流域水生态环境功能分区管理体系,不断提高省域重点流域水质优良比例。着力改善污染严重河流水质,推进卫河、共产主义渠、清潩河、双洎河、颍河、洪河、黑泥泉河、宏农涧河、蟒河等河流综合整治。实施海河流域污染防治与生态修复工程。积极推进地下水污染防治,健全地下水环境监管体系,开展重点区域修复试点。
加强饮用水源保护。加强南水北调中线水源地和总干渠水源地环境保护,保障一渠清水北送。推进饮用水水源规范化建设,强化环境监测、预警和应急能力,实施从水源到水龙头全过程监管,到2020年,省辖市城市集中式饮用水水源水质达到或优于Ⅲ类比例总体高于95%。
第三节 实施乡村清洁工程
加强重大土壤污染治理与修复,加大农业面源污染防治力度,加快推进农村环境综合整治,确保全省土壤环境质量总体稳定,持续改善乡村环境面貌。
强化土壤治理监管和修复。实行土壤污染分类分区防治,设定土壤环境质量监测国控点位,开展土壤环境质量例行监测,优先保护农用地土壤环境质量安全,切实加强建设用地质量土壤监管。加强涉重金属企业废水、废气、废渣等处理情况监督检查,严格持久性有机污染物环境监管。强化工矿用地土壤环境监管。深入开展土壤污染治理与修复试点,建立土壤污染治理与修复技术体系。加强重点区域重金属环境综合整治。
加强农村生活污染源治理。科学划定、调整畜禽养殖禁养区、限养区范围,依法关闭和搬迁禁养区内的畜禽养殖场(小区)和养殖专业户,推动新建、改扩建规模化畜禽养殖场实现雨污分流、粪便污水资源化利用。实施农村饮水安全巩固提升和生态净化工程,开展河道清淤疏浚,推进有条件的地方加强无害化户厕和农村生活污水处理设施一体化建设。建立健全农村环境治理体制机制。
加强农业面源污染防治。大力发展生态循环农业,开展农作物病虫害绿色防控和统防统治,推广应用新型肥料和高效低毒低残留农药,实现农作物化肥农药使用总量零增长。到2020年,测土配方施肥技术推广覆盖率达到90%以上,化肥利用率提高到40%以上,农作物病虫害统防统治覆盖率达到40%以上。
第四节 强化环境风险防控
坚持预防为先,着力消除污染隐患,妥善处置环境突发事件,维护生态环境安全。定期对生态风险开展全面调查评估,对化学品、危险废物、持久性有机污染物等相关行业实施全过程环境风险管理,强化重污染天气、饮用水水源地、有毒有害污染物等关系公众健康的重点领域风险预警。健全生态环境事件应急网络,完善突发生态环境事件预案备案管理、信息报告和公开机制,开展地理国情动态监测,建立突发环境事件预防和预警体系。严格环境损害赔偿,在高风险行业推行环境污染强制责任保险。

第十三章 促进资源节约循环利用
把节约集约循环利用的新资源观贯穿于生产、流通、消费全过程,加强结构调整、技术进步、精细管理,大幅度降低能源、水、土地和矿产资源消耗强度,建设资源节约型社会。
第一节 提高资源利用效率
强化能源和水资源消耗、建设用地等总量和强度双控,提高节能、节水、节地、节材、节矿标准,促进生产、流通、消费过程的减量化、再利用、资源化。
全面推动能源节约。实施全民节能行动计划,全面推进工业、建筑、交通运输、公共机构等领域节能,实施锅炉、电机升级改造等重点工程。加强节能技术产品应用推广。实施绿色建筑行动,推广绿色建材。推动能源管理体系和能耗在线监测系统建设,强化节能评估审查,开展用能节能审计。实行能源消费总量预算管理制度。能源消费总量控制在国家下达指标以内。
推进节水型社会建设。实行最严格的水资源管理制度,坚持以水定产、以水定城,强化水资源、水生态、水环境承载能力刚性约束。实施全民节水行动计划,加快农业、工业、城镇供水管网节水改造,加强重点用水单位监管,推广节水技术和高效节水产品。实施雨洪资源利用、再生水利用工程,加快非常规水资源利用。
强化土地节约集约利用。严格土地用途管制,推进建设用地多功能开发、地上地下立体开发综合利用,推广应用节地技术和模式,降低工业用地比例,推进城镇低效用地再开发和工矿废弃地复垦,严格控制农村集体建设用地规模。重点在地下水漏斗区、重金属污染区、生态严重退化地区,探索开展耕地轮作休耕试点。
加强矿产资源节约和管理。强化矿产资源规划管控,加强对复合矿区开发的统筹协调,大力发展绿色矿山和绿色矿业,实施矿产资源节约与综合利用先进技术推广示范工程,提高矿产资源开采回采率、选矿回收率和综合利用率。开展地质找矿突破行动。
第二节 大力发展循环经济
实施循环发展引领计划,推进生产系统和生活系统循环链接,加快废弃物资源化利用。坚持“以用促禁”推进农作物秸秆资源化利用,建设一批农业废弃物绿色高效循环利用基地。加强生活垃圾分类回收与再生资源回收的衔接,建立覆盖城镇社区的再生资源回收体系。开发利用“城市矿产”,开展汽车零部件、机电产品等再制造试点,推进城镇生活、餐厨、建筑等垃圾集中化处置和资源化利用,建设一批静脉产业示范园区。以国家级产业园和省级产业集聚区为重点,开展园区循环化改造,促进企业间、产业间、园区内耦合共生,实现废渣、废水近零排放。支持国家循环经济示范市建设。

第三节 推进低碳发展
强化碳排放总量控制,有效控制温室气体排放,积极应对气候变化。加快推进先进适用低碳技术和产品的推广应用,实施低碳技术产业化示范工程。强化碳汇能力建设,增加森林碳汇,提升绿地、湿地等固碳水平。鼓励企业开展低碳体系、低碳产品认证试点,推动低碳城市、社区、商业和园区试点建设。鼓励碳金融市场发展,实行重点单位碳排放报告、核查、核证和配额管理制度,开展节能量和碳排放交易试点。
第十四章 加强生态系统建设
落实主体功能区规划和生态省建设规划,实施重大生态修复和建设工程,完善“四区三带”生态格局,构建多层次、网络化、功能复合的生态系统。
第一节 推进主体功能区建设
围绕主体功能定位,加快构建以中原城市群为主体的城市化战略格局、以“三区十基地”为主体的农产品主产区战略格局、以“四区三带”为主体的生态安全战略格局,推动全省主体功能区布局基本形成。实施国土空间综合整治,合理控制开发强度。落实国家差别化政策,推动各地依据主体功能定位发展。以主体功能区规划为基础,统筹各类空间性规划,推进“多规合一”。加大对重点生态功能区转移支付力度,支持信阳市、卢氏县开展国家主体功能区建设试点示范。支持郑州、南阳、许昌、濮阳市建设国家生态文明先行示范区。
第二节 推进重点生态廊道建设
以保障水质安全为核心,加强南水北调中线工程环库区及干渠沿线生态综合防治和宽防护林带、高标准农田林网建设,建成中线工程渠首水源地高效生态经济示范区,建成集景观、经济、生态和社会效益于一体生态保护带。加快黄河中下游沿线综合开发示范区建设,加强沿线防护林带、自然保护区建设,打造集生态涵养、水资源综合利用、文化旅游、滩区土地开发于一体的复合功能带。推进明清黄河故道综合整治开发,加强沿线湿地保护修复和生态防护林建设,推动特色农业、旅游与生态一体化发展,建设横贯黄淮平原的生态文化旅游廊道。加快沿淮生态廊道建设,强化流域综合治理,推动淮河沿线生态建设一体化,建设上中下游协调发展的生态经济带。
第三节 加快林业生态建设
开展大规模国土绿化行动,实施林业生态省建设提升工程,完善天然林保护制度,全面停止天然林商业性采伐,扩大退耕还林。重点推进森林抚育改造、林业产业化发展,健全林业生态文明体系,增加森林面积和蓄积量,持续提高林业生态承载能力。以太行山、伏牛山、桐柏大别山为重点,实施山区营造林工程,建设种类多样、结构复杂、功能强大的山区森林植被。推进平原农区农田防护林改扩建,建设带、片、网相结合,多树种、多层次稳固的平原农林复合生态系统,构筑粮食高产稳产生态屏障。加快河湖水库周边观光林带、生态湿地和农家休闲旅游产业带建设,防治水土流失,构建集景观、生态和社会效益于一体的绿色廊道系统。大力发展林业产业,建设一批特色经济林基地、花卉苗木基地。深入实施林木良种培育和林业科技创新工程。深化集体林权制度改革,推进国有林场改革,创新产权模式,引导各方面资金投入植树造林,筑牢生态安全屏障。
第四节 加强生态保护和修复
加强水生态和湿地恢复保护,积极开展重点湖泊河流生态环境修复试点,连通河湖库水系,建设环湖沿河缓冲带和隔离带,启动以丹江口水库周边为重点区域的石漠化综合治理。推进水土流失综合治理、坡耕地综合治理、清洁型小流域治理工程,开展破损山体、采煤塌陷地和工矿废弃地综合整治,实施丘陵岗区、荒山等植被系统修复工程,减少水土流失。推动地下水超采漏斗区和敏感区域综合治理,逐步实现地下水采补平衡。实施河道生态用水补给工程,支持南水北调受水区城市通过富余水源置换,增加城市河道生态用水补给。全面保护重要生物物种,严格保护野生动植物栖息地,实施濒危野生动植物抢救性保护工程,有效防范物种资源丧失和流失。强化自然保护区、地质公园、森林公园、湿地公园建设和监管。加强土壤环境监测监管和污染治理能力建设,开展豫北、豫西等区域土壤重金属污染修复试点。加强矿山地质环境恢复和治理,严格控制矿山开发对生态环境的破坏。加强地质遗迹保护。
第五节 健全生态文明制度
深化生态文明体制改革,修订完善生态文明建设地方性法规和标准,坚持党政同责、一岗双责、离任审计、监管协查、终身追责、专项问责,基本形成源头预防、过程控制、损害赔偿、责任追究的生态文明制度体系。设定并严守生态红线,健全资源有偿使用和生态补偿制度,积极开展生态补偿试点。全面落实生态环境损害责任追究制度,建立严格监管所有污染物排放的环境保护管理制度,实施覆盖所有固定污染源的企业排放许可制。推行环保机构监测监察执法垂直管理制度,探索建立跨地区环保机构,建立区域环境监测应急中心。推动多种污染物综合防治和统一监管,推行全流域、跨区域和城乡协同治理模式。推进生态环境大数据建设,建成全省实时在线、能满足环境质量评价与信息发布需求的生态环境监测监控网络,完善环保信息公开和举报制度,开展环保督查巡视。健全生态保护市场体系,推行合同能源管理、能效环保领跑者及环境污染第三方治理等市场化机制。建立健全用能权、用水权、排污权、碳排放权初始分配制度,发展交易市场。健全资源环境承载能力监测预警机制。建立生态文明绩效考核制度,完善企业违法排污黑名单制度。推进国家生态文明先行示范区建设。提高全民生态文明意识,倡导合理消费,力戒奢侈浪费,推动形成勤俭节约的社会风尚。
第五篇 拓展开放发展新空间
坚持对外开放基本省策,抓住国家实施“一带一路”倡议的重大机遇,努力形成新一轮开放优势,全面提升在全球产业链、价值链、物流链中的地位,构建开放型经济新体制。
第十五章 建设内陆开放高地
提升郑州航空港经济综合实验区对外开放门户功能,强化各类开放平台多点支撑,形成省域全方位对外开放新格局,构建横贯东中西、联结南北方的对外经济走廊,带动中原腹地走向开放前沿。
第一节 强化郑州航空港开放优势
把郑州航空港经济综合实验区作为全省最大开放品牌,坚持建设大枢纽、发展大物流、培育大产业、塑造大都市,以建成“民航、铁路、公路”三网融合现代枢纽为基础,重点提升多式联运物流功能,协同推进产业集聚和城市功能完善,打造全省体制机制创新示范区,增强国际影响力和区域带动力。
打造以航空运输为主体的现代综合枢纽。满足航空旅客零距离换乘和航空货物无缝衔接的需求,构建“民航、铁路、公路”一体化集疏网络,建成以航空枢纽为主体,融合高速铁路、城际铁路、高速公路、城市轨道交通、公共交通等交通方式的综合枢纽。拓展国际货运航线网络,开通40条以上国际地区货运航线;在提升国内客运中转枢纽地位的基础上,增开国际客运航线,培育客运发展新优势。建成郑州高铁南站,完善高速铁路和城际铁路网。建成以机场为中心、环形放射状的公路网络。到2020年,力争郑州新郑国际机场旅客吞吐量突破3000万人次,货邮吞吐量超过100万吨,迈进世界级主要货运枢纽行列。
建设多式联运的国际物流中心。打通连接世界重要枢纽机场和主要经济体的航空物流通道,推动航空货流通过高铁、公路汇集和向周边疏散,构建公铁集疏、陆空衔接竞争新优势。重点突破空铁联运,开工建设高铁物流中心,实现国际航空货运与国内高铁集疏无缝衔接、双向联运。大力发展卡车航班,提升陆空联运服务水平。实施“双枢纽”战略,引进国内外大型物流集成商设立国内国外营运基地或分拨中心。推进航空物流园建设,完善分拨转运、仓储配送、信息服务、流通加工等功能,提高供应链管理服务水平。2020年基本建成国际航空物流中心、连通境内外的多式联运现代物流中心。
建设以航空经济为引领的现代产业基地。以智能手机为核心,引进上下游配套生产企业集聚,打造全球重要的智能终端研发生产和电子信息产业基地。推动航空维修、生物医药、精密机械等产业发展,建设国内重要的航空维修基地和生物医药产业基地。积极发展电子商务等新业态新模式,加快发展商贸业,建设全球性产品交易展示中心和国内进出口货物集散中心,形成以商贸带动物流、以物流集聚产业的发展格局。
建设现代化国际商都核心区。高水平推进城市功能区连片综合开发,建成北部科技研发产业区、东部会展城片区、南部园博会片区,打造畅通高效的交通网络、绿色宜居的生活环境、集约有序的城市空间。到2020年,形成空港、产业、居住、生态功能区共同支撑的国际化绿色智慧航空都市,人口规模达到100万人。
第二节 完善提升对外开放支撑平台
统筹推进口岸和海关特殊监管区域布局建设,放大郑欧班列、跨境电子商务等开放品牌效应,积极申建自由贸易试验区,促进各类开放平台功能集合和联动发展,形成多层次、全覆盖、立体化的开放平台支撑体系。
完善开放平台布局和功能。以口岸和海关特殊监管区域为重点,拓展提升功能,推进通关便利化。整合优化各类海关特殊监管区域,支持符合条件的地方设立综合保税区,推进加工贸易向区内集中,促进区内产业向高端和新兴领域发展。争取新设立一批开放口岸,支持具备条件的省辖市申建指定口岸,积极打造集综合加工、商贸流通、现代物流、文化旅游等于一体的口岸经济增长极。推动海关、出入境检验检疫机构省辖市全覆盖。拓展河南电子口岸平台功能,建成国际贸易“单一窗口”,推进口岸管理相关部门信息互换、监管互认、执法互助,健全大通关“一站式”服务体系。推进全省口岸与海关特殊监管区域“区港联动”“区区联动”,推动与“一带一路”沿线及沿海沿边主要口岸的互联互通,加强与国内主要城市和区域的关检合作,实现通关一体化。建立与新型贸易业态相适应的监管模式。

提升郑欧班列品牌影响力。加快郑欧班列“多出境口岸、多线路运行、多货源组织、多式联运”发展,保持在中欧铁路物流大通道中的领先水平。以拓展境外集疏网络为重点,加强回程货物组织,推动设立一批海外分拨集疏中心和分拨基地,扩大去程集货范围,促进高水平双向运输平衡。加密往返班次,开辟郑州—莫斯科、郑州—阿拉木图、郑州—卢森堡等新线路,实现往返高密度、常态化运营。
建设跨境电子商务综合试验区。加快推进“单一窗口”综合服务平台、综合园区平台、人才培养和企业孵化平台等三大平台建设,构建跨境电子商务信息共享、金融服务、智能物流、信用管理、质量安全、统计监测和风险防控等七大体系,促进跨境电子商务监管便利化,打造跨境电子商务完整的产业链和生态圈。大力发展国际多式联运,支持建设跨境电商园区、仓储物流中心、海外仓,支持保税物流中心建设跨境电子商务制度高地、提升业务发展水平,推动郑州新郑国际机场、郑州新郑综合保税区、郑州国际陆港等符合条件的口岸及海关特殊监管区域开展跨境电商业务,推进跨境电商一般出口、特殊区域出口、直购进口、网购保税进口等多点布局、多模式发展,打造全球网购物品集散分拨中心,探索开展跨境电子商务市场采购试点,向“买全球、卖全球”全面迈进。
建设内陆型自由贸易试验区。坚持“立足内陆、服务全国、面向世界”,把制度创新和模式创新作为核心任务,积极复制推广上海等自贸区经验,申建中国(河南)自贸区,为全省对外开放提供支持和服务。突出内陆地区特色和我省枢纽物流优势,以郑州为主体,推动郑州、洛阳、开封“一区多片”分层协同,重点开展以现代流通、促进投资贸易便利化、事中事后监管服务模式改革等为主要内容的制度创新,与国际投资贸易规则密切衔接,带动政府管理、金融、贸易等领域改革,打造具有国际水准的对外开放高端平台。
第十六章 全面融入“一带一路”倡议
发挥优势、主动融入、服务大局,把实施三大国家战略规划与参与“一带一路”建设紧密结合,秉持亲诚惠容,坚持共商共建共享原则,全面推进与有关国家和地区的多领域开放合作,增强中原腹地在“一带一路”的战略支撑。
第一节 推进基础设施互联互通
以郑州、洛阳为主要节点,其他中心城市为重要节点,加强外部联系和内部支撑,重点推动跨省域交通、信息等基础设施协同共建和高效衔接,带动形成共同参与“一带一路”建设的整体格局。以郑州新郑国际机场为龙头,完善通航点布局和航线网络,打通“一带一路”沿线主要城市空中通道,构建“空中丝绸之路”。以陆桥通道为主轴,依托国家铁路和公路主通道,串联省内中心城市,加快对外快速铁路、大能力货运铁路通道建设,打通高速公路省际出口,向东加强与天津、青岛、日照、上海、连云港等沿海港口群联系,向西密切与西北、东北、西南等省份合作,积极参与中蒙俄、中国—中亚—西亚、中国—中南半岛、中巴、孟中印缅等经济走廊基础设施建设,推进海、公、铁多式联运,畅通东联西进的出境出海通道。以郑州国家互联网骨干直联点为依托,持续扩容互联网国际出口和省级出口带宽,畅通“信息丝绸之路”。
第二节 扩大经贸产业合作
突出现代农业、装备制造、能源资源、现代物流等优势领域,率先突破“一带一路”沿线重点国家,建成一批具有示范效应的标志性项目,促进互利共赢发展。发挥农业技术优势,支持省内涉农龙头企业在农业资源丰富的沿线国家,开展农作物种植、畜牧业养殖、生产加工和贸易合作,建设一批境外农业科技示范园、现代种养加工基地。依托重大基础工程项目,推动省内装备制造领域优势企业到沿线国家投资建厂,积极参与国家级合作工业园开发。支持省内能源资源优势企业积极参与国家能源通道建设和境外能源资源开发合作,在沿线国家建设能源、冶金、建材等生产基地。推动省内物流企业在航空货运枢纽机场、郑欧班列沿线中心城市布局建设综合物流园区、保税仓、电商海外仓,开展境外集疏业务。加强与沿线国家服务外包交流合作,支持企业开展对外承包工程劳务合作。
第三节 密切人文交流交往
依托与沿线国家历史文化渊源,加强人文交流合作,增强相互理解和认同,强化各领域友好关系。丰富文化交流,积极参与“丝绸之路文化之旅”,与沿线国家联合举办丝绸之路艺术节、河南文化年,加强古丝绸之路历史遗迹保护和合作利用,打造一批彰显河南特色的丝路文化精品。扩大旅游合作,突出“古丝绸之路”主题策划开发一批经典旅游产品,依托“一带一路”城市旅游联盟等合作平台,推动旅游资源整合开发和旅游市场互动共享,共同打造世界知名的精品文化旅游带,到2020年实现与沿线国家双向旅游人数超过1000万人次。加强教育合作,以沿线国家学生为重点实施“留学河南”计划,支持中医、武术、农业等特色院校赴沿线国家开展合作办学或设立分校。积极推进医疗、科技、人才、环保等领域交流合作。
第十七章 提升开放型经济发展水平
坚持对内对外开放相互促进、引进来与走出去更好结合,充分利用国际国内两个市场、两种资源,积极参与全球产业分工格局重构,加快培育开放合作和竞争新优势。
第一节 持续推进开放招商
积极承接国内外产业转移,着眼于产业链整合提升和优势集群培育,突出引进龙头企业和标志性项目,推动招商引资向高端化提升。
完善招商平台。提升中国(河南)国际投资贸易洽谈会、中国(郑州)产业转移系列对接活动、中国(驻马店)农产品加工业投资贸易洽谈会等国家级平台影响力,改造提升和培育一批具有较强影响力的全国行业性展会、区域性招商平台。积极承办国际性会议,筹划搭建世界级的招商平台。依托产业集聚区、省级以上开发区、海关特殊监管区、指定口岸等载体,建设一批承接产业转移示范区。按照“联合共建、利税共享、风险共担”原则,鼓励探索与沿海发达地区异地共建产业园区。积极组织参加区域重大经贸活动。
创新招商方式。推动“政策招商”向“产业招商”转变,由单个项目招商为主体向以功能区块整体开发运营招商为主体转变。突出精准招商,鼓励各地加强与龙头企业、行业协会、民间商会、投资咨询公司等的战略合作,开展专题性推介、区域性对接,实现企业集群式引进、产业链接式转移。拓展“贸易+投资”“技术+产业”等招商方式。
提升招商层次。鼓励外资企业在我省设立地区总部、研发中心、培训基地、采购中心等功能性机构,支持国外优势企业和资本参与我省企业兼并重组,引入国际先进技术、管理理念和制度。深化与央企的战略合作,抓住央企改革重组和布局调整的机遇,促进央企扩大在豫投资规模。支持省内优势企业利用境外资本市场上市融资,积极争取并有效利用国外优惠贷款。
第二节 支持优势企业走出去
积极推动省内优势企业开拓国际市场,参与国际化产业布局,提高国际化经营水平。
推进国际产能和装备制造合作。推动省内矿山装备、水泥装备、石油装备、高低压输变电、轨道交通装备、工程机械等装备行业龙头企业,围绕“一带一路”沿线国家互联互通、南美大陆互联互通、非洲“三大网络”(高速铁路网络、高速公路网络、区域航空网络)等重大基础设施投资建设,开展重大国际项目合作和国际工程总承包,积极运用“工程承包+运营”“工程承包+融资”“工程承包+融资+运营”等模式开展合作。引导省内钢铁、水泥、化工、电解铝、轻工、纺织等传统行业龙头企业,发挥技术人才优势到境外投资建厂。支持省内企业跨国并购优质品牌、技术、人才、管理等高端要素,提升国际竞争力。创新对外投资方式,引导企业开展绿地投资、并购投资、证券投资、联合投资。
健全境外投资促进和服务保障机制。简化境外投资手续,除需要国家核准的外,对企业境外投资项目一律实行备案制管理。加强政策扶持,对走出去企业在国外生产加工符合标准的产品进口予以通关便利,积极争取丝路基金、亚投行、国家开发银行、中国进出口银行等政策性资金,大力发展出口信用保险。建立境外投资合作信息平台,开展应对国外反垄断审查或诉讼等的服务指导工作,加强走出去企业权益保护和风险防范。积极发挥涉外中介机构和行业协会商会作用,对走出去企业提供信息咨询、规则标准、法律财务、知识产权等服务。
第三节 优化开放营商环境
提升政府服务效能,引入国际通行的行业规范、管理标准和营商规则,打造法治化、国际化、便利化的营商环境。全面实行外商投资准入前国民待遇加负面清单的管理模式,推广“清单化审核、备案化管理”的外商投资企业设立快速审批方式,推进企业注册登记、融资、跨境交易等与国际规则和国际惯例全面接轨。加强招商引资信息处理和受理服务、招商引资联审联批和代理等开放公共服务平台建设,通过政府购买服务,对提供外商投资项目中介服务的市场主体给予分类定额奖补。优化市场竞争环境,清理规范进出口环节经营服务性收费,减少行政事业性收费,完善外商投诉权益保护机制。
第四节 促进区域互动合作
顺应区域经济一体化发展趋势,完善多层次区域合作平台,提升对内开放合作水平。主动对接国家“一带一路”倡议、京津冀协同发展战略和长江经济带战略,在产业转移、要素集疏、人文交流、品牌培育等方面开展协作联动和互通共享,建设支撑新亚欧大陆桥经济走廊的核心发展区域。加强与周边省份合作,积极参与晋陕豫黄河金三角、淮河生态经济带、汉江生态经济带等跨省域经济区建设,共同打造高层次区域合作发展平台。支持安阳融入京津冀协同发展战略。深入开展京豫对口协作,推动南水北调中线工程水源地地区经济社会可持续发展。加强新形势下对口援疆工作,深化豫疆经贸产业、能源资源等领域合作。积极做好对口支援西藏、三峡库区巴南区等工作。进一步加强与港澳台地区的经贸合作和文化交流。
第六篇 迈进共享发展新生活
以增进民生福祉为目的,坚持建机制、补短板、兜底线,加快发展社会事业,改革完善收入分配制度,千方百计增加居民收入,加强和创新社会治理,不断提高人民生活质量和水平。
第十八章 全力实施脱贫攻坚
充分发挥政治优势和制度优势,创新扶贫工作机制和模式,加大脱贫攻坚力度,实施精准扶贫、精准脱贫,举全省全社会之力,坚决打赢脱贫攻坚战。
第一节 推进精准扶贫精准脱贫
建立贫困户和贫困人口动态管理机制,按照“六个精准”(扶贫对象精准、项目安排精准、资金使用精准、措施到户精准、因村派人精准、脱贫成效精准)要求,因人因地施策,因贫困原因施策,因贫困类型施策,提高扶贫实效。
拓宽脱贫攻坚途径。坚持“转、扶、搬、保、救”五条途径,加快精准脱贫步伐。推进向城镇转移就业脱贫,把扶贫开发与推进新型工业化城镇化结合起来,使更多贫困劳动力转移到二三产业就业、转移到城镇落户,实现稳定脱贫。推进发展特色优势产业脱贫,把扶贫开发与推进农业现代化、发展特色优势产业结合起来,使农村劳动力就地转化为新型职业农民或产业工人,实现就地脱贫。推进易地搬迁脱贫,对“一方水土养不起一方人”的实施扶贫搬迁,加快实施深石山区易地扶贫搬迁和黄河滩区移民迁建安居工程,实现搬得出、稳得住、能发展、可致富。推进社会保障兜底脱贫,落实农村最低生活保障制度与实施扶贫开发政策有效衔接,对贫困人口中完全或部分丧失劳动能力的实施兜底性保障政策,做到应保尽保。推进扶危济困脱贫,对因病因灾返贫致贫的及时给予临时救助和医疗救助。
完善脱贫攻坚举措。实施知识技能扶贫,发展贫困地区基础教育和职业教育,提高贫困人口知识和技能水平。实施合作带动扶贫,培育壮大农业产业化龙头企业、农民专业合作社、电商企业、流通组织、新型农民等市场主体,完善其与贫困户的利益联结机制,实现农户分散生产与社会化大市场的有效对接。加强财政金融扶贫,加大各级财政扶贫资金投入,整合各类扶贫资源,发挥政策性金融和商业性金融的互补作用,开辟扶贫开发新的资金渠道。实施基础设施建设扶贫,坚持科学规划,因地制宜解决通路、通水、通电、通网络问题。实施安居扶贫,把脱贫攻坚与科学推进新农村建设、美丽乡村建设结合起来,合理规划建设公共服务设施,提升基本公共服务水平。探索对贫困人口实行资产收益扶持政策。
第二节 支持贫困地区加快发展
把集中连片贫困地区、革命老区、少数民族贫困地区作为脱贫攻坚重点。大力推进“三山一滩”等集中连片特困地区发展,持续加大扶贫投入力度。扩大贫困地区基础设施覆盖面,实现路、水、电、信等基础设施与城镇互联互通。实施产业扶贫工程,发展高产、优质、高效、安全的特色农产品,延伸农业产业链条。因地制宜开发特色资源,完善资源开发收益分享机制,使贫困地区更多分享开发收益。改善贫困地区基本公共服务,提高基础教育质量和医疗服务水平。支持信阳、驻马店、南阳等实施大别山革命老区振兴发展规划,增强信阳、驻马店区域性中心城市功能和带动力。
第三节 完善脱贫工作机制
落实中央统筹、省负总责、市县抓落实的领导体制,实行片区为重点、精准到户的工作机制。强化脱贫工作责任考核,建立年度脱贫攻坚报告和逐级督查制度。加大财政扶贫投入,优先保证扶贫开发用地需要。完善定点扶贫机制,进一步加强和改进定点扶贫工作,确保各单位落实扶贫责任。发挥部门职能作用,充分运用行业资源做好扶贫开发工作。完善社会力量参与机制,鼓励支持民营企业、社会组织、个人参与扶贫开发,实现社会帮扶资源和精准扶贫有效对接。健全贫困县考核、约束、退出机制。

第十九章 着力增进人民福祉
按照人人参与、人人尽力、人人享有的要求,坚守底线、突出重点、完善制度、引导预期,注重机会公平,保障基本民生,不断提高人民生活水平,使发展成果惠及全体人民。
第一节 实施就业优先战略
坚持把促进就业放在更加突出位置,实施更加积极的就业政策,创造更多就业岗位,着力解决结构性就业矛盾,以创业带动就业,实现更加充分、更高质量就业。
推动就业扩容提质。坚持分类施策,加快发展吸纳就业能力强的产业,稳定并扩大就业规模。加强对灵活就业、新就业形态的支持,促进劳动者自主就业。落实高校毕业生就业促进计划和创业引领计划,健全高校毕业生自主创业、到基层就业的激励政策。促进农村富余劳动力转移就业和外出务工人员返乡创业。做好退役军人安置工作。充分发挥中小微企业吸纳就业主渠道作用,全面落实支持中小微企业发展的扶持政策。规范公益性岗位开发和管理。
完善公共就业创业服务体系。加强基层就业服务和社会保障服务设施建设,到2020年县级公共就业和社会保障服务中心覆盖面达到70%。支持设立返乡创业示范基地。全面推进公共就业服务制度化、专业化、标准化、信息化建设,实现就业信息网络互联互通。开展贫困家庭子女、未升学初高中毕业生、农民工、失业人员和转岗职工、退役军人免费接受职业培训行动。
构建和谐劳动关系。全面实行劳动合同制度,推行集体协商和集体合同制度,健全协调劳动关系三方机制。加快构建就业失业动态监测、失业预警、失业调控一体化的失业预防工作体系。完善劳动用工制度,落实职工带薪年休假制度。加强劳动保障监察和争议调解仲裁,有效预防和化解劳动关系矛盾。
第二节 优化收入分配格局
以增加城乡居民收入、缩小收入分配差距、规范收入分配秩序为重点,努力实现居民收入增长和经济发展同步、劳动报酬增长和劳动生产率提高同步,逐步形成合理有序的收入分配格局。
促进城乡居民收入增长。加大强农惠农富农力度,鼓励和支持家庭经营、集体经营、合作经营等多种经营方式,加强农村劳动力转移就业技能培训,提高农民经营收入和务工收入。健全企业工资水平决定机制、正常增长机制、支付保障机制,推行企业工资集体协商制度。完善适应机关事业单位特点的工资制度。完善最低工资增长机制。多渠道增加城乡居民财产性收入。
深化收入分配制度改革。健全劳动、资本、知识、技术、管理等要素报酬由市场决定机制,完善高技能人才薪酬体系。实行有利于缩小收入差距的政策,增加低收入者收入,扩大中等收入者比重。保护合法收入,清理规范工资外收入,严格规范非税收入,打击和取缔非法收入,完善现代支付和收入监测体系,建立透明合理的收入分配秩序。按照国家统一部署,实行综合与分类相结合的个人所得税制,建立自然人税收管理体系,加强高收入高净值个人所得税管理。
第三节 完善社会保障制度
坚持全民覆盖、保障适度、权责清晰、运行高效,稳步提高社会保障统筹层次和水平,建立健全更加公平、更可持续的社会保障制度。
完善社会保险体系。实施全民参保登记计划,基本实现法定人员全覆盖,大幅提升灵活就业人员、农民工等群体参加职工保险比例。完善城镇职工基本养老保险制度,构建包括职业年金、企业年金和商业保险的多层次养老保险体系。健全多缴多得激励机制,积极参加基础养老金全国统筹,完善职工养老保险个人账户制度,完善城乡居民基本养老保险制度,建立基本养老金合理调整机制。实现失业、工伤保险省级统筹,优化调整适用范围。适当降低社会保险费率。
完善基本医疗保险制度。健全医疗保险稳定可持续筹资和报销比例调整机制,完善城乡居民大病保险制度。改革医保支付方式,合理控制医疗费用。改进个人账户,开展门诊费用统筹。实现跨省异地安置退休人员住院医疗费用直接结算。整合城乡居民医保政策和经办管理。推动商业保险与基本医保、重特大疾病医疗救助等有效衔接,鼓励发展补充医疗保险和商业健康保险,鼓励商业保险参与医保经办。将生育保险和基本医疗保险合并实施。
健全社会救助体系。完善最低生活保障、特困人员供养、受灾人员救助等基本生活救助和医疗、教育、住房、就业等专项救助相结合的社会救助体系。全面建立困难家庭经济状况核对机制,推动社会救助信息共享,实现精准救助。建立健全“一门受理、协同办理”机制,方便服务群众。加强基层流浪乞讨救助服务设施建设。
支持社会福利和慈善事业发展。健全以扶老、助残、救孤、济困为重点的社会福利制度。加强优抚安置工作。发展公益性基本殡葬服务。加快公办福利机构改革,优化布局和资源共享。支持专业社会工作和慈善事业发展,健全经常性社会捐助机制。广泛动员社会力量开展社会救济和社会互助、志愿服务活动。
第四节 健全住房供应体系
深化城镇住房制度改革,优化住房供需结构,构建以政府为主提供基本保障、以市场为主满足多层次需求的住房供应体系。
完善购租并举的住房制度。以解决城镇新居民住房问题为重点,建立健全购租并举的住房供应体系和制度。对具备购房能力的居民,支持其通过住房市场购买商品住房;对不具备购房能力的居民,支持其通过住房租赁市场租房居住;对符合条件的住房困难家庭,通过提供公共租赁住房或发放租赁补贴保障基本住房需求。
促进住房市场健康发展。在住房供求关系紧张地方适度增加用地规模,优化住房供应结构,改善供需关系。在商品房库存较大地方提高棚改户货币化安置比例,加快农民工市民化,扩大有效需求,打通供需渠道,消化库存,稳定房地产市场。重点发展住房租赁市场,鼓励自然人和各类投资者购买库存商品住房,成为租赁市场的房源提供者。发展旅游地产、养老地产、文化地产等新业态。规范房地产中介服务,实现物业管理全覆盖。加快建筑产业现代化进程,推广“标准化设计、工厂化生产、装配化施工、成品化装修、信息化管理”的新型建筑生产方式,促进建筑业转型升级。鼓励房地产企业兼并重组,联合组建建筑业企业集团,提高产业集中度。
提高住房保障水平。继续实施保障性安居工程,将居住证持有人纳入城镇住房保障范围。统筹规划保障性住房、棚户区改造和配套设施建设,方便住户日常生活和出行。完善投资、信贷、土地、税费等支持政策,多元化实施公共租赁住房保障措施,多渠道筹集公共租赁住房房源。逐步实行实物保障与货币补贴并举,加大租赁补贴发放力度。健全保障性住房投资运营和准入退出管理机制。
第五节 推进健康中原建设
深化医药卫生体制改革,建立健全基本医疗卫生制度,实现人人享有基本医疗卫生服务,发展体育事业,促进健康服务业发展,建设健康中原。
全面深化医药卫生体制改革。统筹推进医疗、医保、医药改革,推进医药分开,建立覆盖城乡的基本医疗卫生制度。全面推进公立医院综合改革,坚持公益性的基本定位,破除逐利机制,建立维护公益性、调动积极性、保障可持续的运行新机制。建立现代医院管理制度,落实公立医院独立法人制度,建立符合医疗行业特点的人事薪酬制度。推进县域医疗联合,开展城乡居民健康签约服务,实现分级诊疗、有序就医。大力发展社会办医,引导社会办医向高水平、品牌化、规模化发展,推进非营利性民营医院和公立医院享受同等待遇。完善基本药物制度,深化药品生产流通领域改革。加强医疗质量监管,完善纠纷调解机制,构建和谐医患关系。
加强公共卫生服务。实施国家基本公共卫生服务项目和重大公共卫生服务项目,提高服务质量效率和均等化水平。提升基层卫生机构服务水平,加快妇幼健康、公共卫生、肿瘤、精神疾病防治、儿科等薄弱环节能力建设,加强重大传染病、慢性病、地方病等综合防治和职业病危害防治,降低大病慢性病医疗费用。加强全民健康教育,提升健康素养。
完善医疗卫生服务体系。优化医疗卫生机构布局,推动功能整合和服务模式创新。推进国家和省级区域性医疗中心建设。加强专业公共卫生机构、基层医疗卫生机构和医院之间的分工协作,健全上下联动、衔接互补的医疗服务体系。加强基层卫生人才队伍建设,大力培养全科医生,做好住院医师规范化培训工作,促进医疗资源向基层、农村流动。全面落实医师多点执业政策。建设人口健康信息平台,发展远程医疗和智慧医疗。
促进中医药传承发展。加强中医药医疗保健服务体系建设,创新中医药服务模式,推进省、市级中医机构重点专科和重点学科建设,提升县级中医院服务能力。加强中医药人才队伍建设,重点培养中医临床领军人才和基层中医药人员。加强中药材保护和发展,促进中药材种植业绿色发展,加快推进中药现代化。加强国际交流与合作,推广中医药适宜技术。
广泛开展全民健身运动。加强群众健身活动场所和设施建设,推动公共体育设施免费或低收费开放。开展传统武术、健身舞蹈、徒步登山等健身活动,加强公共体育场、全民健身活动中心、足球场地等设施建设,构建城市社区15分钟健身圈。实施青少年体育活动促进计划,培育青少年体育爱好和运动技能,推广普及足球、篮球、排球等运动。发展群众健身休闲项目,推进竞技体育健康发展,鼓励社会力量发展体育产业。承办好2019年第十一届全国少数民族传统体育运动会。
保障食品药品安全。实施食品安全战略,健全严密高效、社会共治的食品药品质量安全治理体系,保障饮食用药安全。严格食品安全标准,规范药品研制、生产、流通和使用。重点加强基层监管能力建设,加大农村食品药品安全治理力度,完善对网络销售食品药品的监管体系。

第六节 促进人口均衡发展
全面做好人口工作,统筹解决人口问题,调整完善生育政策,增加养老服务供给,保障妇女和未成年人权益,促进人口长期均衡发展。
完善人口发展政策。全面落实一对夫妇可生育两个孩子政策。改革完善计划生育管理服务,提高生殖健康、妇幼保健、托幼等公共服务水平。综合治理出生人口性别比失衡问题。继续实施优生促进工程和生殖健康促进计划,加大出生缺陷干预力度。加强对计划生育特殊困难家庭的关怀帮助。落实渐进式延迟退休年龄政策,加强老年人力资源开发,增强大龄劳动力就业能力。
构建多元化养老服务体系。建设以居家为基础、社区为依托、机构为补充、医养相结合的多层次养老服务体系。统筹公益性养老服务设施规划建设,支持建设面向失能半失能老人的老年养护院、社区日间照料中心等设施。建立针对独生子女伤残死亡家庭、经济困难高龄、失能半失能等老人的补贴制度。探索建立长期护理保险制度。加强专业化养老服务护理人员和管理人才队伍建设。推动医疗卫生和养老服务相结合,引导部分城市二级医院转型为康复、老年护理机构,鼓励县级城市利用综合医院医疗资源兴办健康养老服务机构。推动老旧社区等开展适老化改造。全面放开养老服务市场,鼓励支持社会力量举办养老服务设施。到2020年,符合标准的养老服务设施覆盖所有城市社区,90%以上的乡镇和60%以上的农村社区建设包括居家养老服务在内的社区综合服务设施和站点,全省养老机构每千名老人床位不低于35张。
保障妇女儿童等群体基本权益。保障妇女平等获得就学、就业、婚姻财产和参与社会事务等权利。强化对儿童生存权、发展权、受保护权、参与权的依法保障和社会责任,健全社区儿童保护与服务体系,全面实施贫困地区儿童营养改善和新生儿疾病筛查项目。严厉打击拐卖妇女儿童、危害青少年身心健康的违法行为。支持残疾人事业发展,健全扶残助残服务体系。
第二十章 推进社会治理体系和治理能力现代化
加强社会治理方式创新,深入推进平安河南建设,积极扩大社会主义民主,全面推进依法治省,发展社会主义政治文明,营造更加和谐稳定的社会环境。
第一节 改进社会治理方式
着眼“双安”、推进“双治”、强化“双基”,坚持系统治理、依法治理、综合治理和源头治理,完善党委领导、政府主导、社会协同、公众参与、法治保障的社会治理体制,推进社会治理精细化,构建多元主体参与、全民共建共享的社会治理格局。完善基层民主科学决策机制、矛盾调解化解机制、便民服务机制、党风政风监督检查机制四项基础制度,提高基层治理法治化水平。加强城乡基层组织建设,推进村(居)委会治理和服务创新,积极发挥其服务、管理、议事、协商、评议和监督职能,拓展社区网格化管理服务。统筹推进城乡社区治理,增强社区服务功能,实现政府治理和社会调节、居民自治良性互动。鼓励支持社会组织参与社会治理,培育壮大多元社会组织,推进社会组织健康发展。持续开展双拥工作,推进军民融合深度发展,进一步巩固和发展军政军民团结。
第二节 预防和化解社会矛盾
建立畅通有序的诉求表达、心理干预、矛盾调处、权益保障机制,及时化解影响社会稳定突出问题,最大限度预防和减少群体性事件发生。完善公共决策社会公示、公众听证、专家咨询论证及基层民意调查制度,健全重大决策社会稳定风险评估机制。完善基层矛盾纠纷预防化解机制、多元化衔接机制,建立县、乡、村三级和行业、系统矛盾纠纷预防化解工作平台,完善人民调解、行政调解、司法调解联动工作体系,发展行业性、专业性人民调解组织,健全人大代表、政协委员、社会组织、律师等第三方参与的矛盾纠纷调解机制。创新群众工作方法,完善信访工作责任制和考核评价体系,健全依法逐级走访及时就地解决问题机制、信访终结机制和群众权益保障机制。依法妥善处置各类群体性事件。
第三节 发展社会主义民主政治
坚持和完善人民代表大会制度、中国共产党领导的多党合作和政治协商制度、民族区域自治制度以及基层群众自治制度,扩大公民有序政治参与。加强协商民主制度建设,构建程序合理、环节完整的协商民主体系,拓宽国家政权机关、政协组织、党派团体、基层组织、社会组织的协商渠道。支持人大及其常委会依法履行职权,密切人大代表同人民群众联系,发挥代表反映民意、集中民智的作用。支持人民政协围绕团结和民主两大主题履行职能,加强经济社会重大问题和涉及群众切身利益问题的协商。完善基层民主制度,畅通民主渠道,健全基层选举、议事、公开、述职、问责等机制。
第四节 强化法治的引领规范作用
坚持依法治省、依法执政、依法行政共同推进,法治国家、法治政府、法治社会一体建设,推动我省法治建设水平进入全国先进行列。
健全地方法规体系。紧紧抓住提高立法质量这个关键,主动适应全面深化改革要求、跟进改革探索,紧扣打造“四个河南”、推进“两项建设”,突出保障三大国家战略规划实施、融入国家“一带一路”倡议等立法重点,不断完善地方性法规、规章。完善地方立法体制机制,加强和改进政府立法制度建设。明确立法权力边界,对部门间争议较大的重要立法事项由决策机关引入第三方评估,完善立法后评估机制。加强规范性文件管理,严格执行规范性文件制定权限和程序。
加快建设法治政府。依法全面履行政府职能,推进机构、职能、权限、程序、责任法定化,依法设定权力、行使权力、制约权力、监督权力,实现政府活动全面纳入法治化轨道。严格依法行政考核,开展依法行政示范单位创建,健全依法行政推进机制。完善依法决策机制和程序,积极推行政府法律顾问制度和公职律师制度,建立重大行政决策终身责任追究制度及责任倒查机制。深化行政执法体制改革,推行综合执法,探索经济发达镇综合执法改革。坚持严格规范公正文明执法,深入推进服务型行政执法,全面落实行政执法责任制。强化对行政权力的监督和制约,加强政府法制监督,完善审计监督,全面推进政务公开。加强行政复议工作,完善行政调解、行政裁决制度,依法化解行政争议。
深入推进公正司法。切实保障司法机关依法独立公正行使职权,严格落实领导干部干预司法活动、插手具体案件处理的记录、通报和责任追究制度,健全司法人员履行法定职责保护机制。加强司法规范化建设,优化司法职权配置和各层级权限设定,健全执法制度机制和管理体系。严格落实司法责任制,完善办案质量终身负责制和错案责任倒查问责制。健全阳光司法和司法为民长效机制,有效提升司法公信力。深化司法体制改革,探索法院、检察院司法行政事务管理权和审判权、检察权相分离。
全面建设法治社会。把法治教育纳入精神文明创建内容和国民教育体系,在全社会普遍开展宪法教育,加强法治文化阵地建设,大力弘扬法治精神,增强全社会特别是公职人员尊法学法守法用法观念,在全社会形成良好法治氛围和法治习惯。深入开展“七五”普法。建立健全定期学法制度和专题法治讲座、集中培训等制度。落实“谁执法谁普法、谁主管谁普法”责任制,建立法官、检察官、行政执法人员、律师等以案释法制度,完善国家工作人员学法用法制度。推进多层次多领域依法治理,广泛开展法治创建活动,支持各类社会主体依法自我约束、自我管理。加快构建覆盖城乡居民的公共法律服务体系,完善法律援助和司法救助制度。
第五节 维护公共安全
完善安全发展、源头治理等长效机制,建立党政同责、一岗双责、企业主体、属地监管、管行业必须管安全、失职追责的责任体系,深化重点行业领域安全生产专项整治,建设覆盖全省的涉危涉爆及剧毒品生产、储存、经营、运输、使用管理监控平台,健全源头管理、动态监控的防范机制,遏制重特大安全事故发生。加快城乡消防队站、消防装备建设,依托公安消防队伍及其他优势专业应急救援力量,构建综合性应急救援体系。加强防震减灾基础能力建设,健全防灾减灾应急、突发事件预警和应急处置等机制,完善应急联动机制。发展应急产业。加强社会治安综合治理和打防管控,完善社会治安防控网和运行机制,以信息化为支撑加快建设立体化社会治安防控体系,依法严密防范和惩治各类违法犯罪活动,切实维护社会治安秩序和人民群众切身利益。加强网络安全制度建设,强化网上舆情导控。完善国家安全工作体制机制,旗帜鲜明反对邪教,依法打击和坚决遏制邪教非法活动。健全保密法规制度体系,形成省、市、县分级覆盖的保密移动应急检查能力。完善国民经济动员体系,抓好国民经济动员、人民防空、交通战备、战略物资储备基地建设,普及深化全民国防教育。支持驻豫解放军和武警部队建设。加强人民武装和民兵预备役工作。
第七篇 行动纲领的实施保障
保障规划有效实施,要在党的坚强有力领导下,更好履行各级政府职责,举全省之力,集全民之智,确保各项目标任务顺利完成。
第二十一章 发挥党的领导核心作用
坚持党总揽全局、协调各方,发挥各级党委(党组)在经济社会发展工作中的领导核心作用,为实施“十三五”规划提供坚强保证。深入贯彻落实“4+4+2”党建制度。发挥基层党组织战斗堡垒作用和党员先锋模范作用,更好地带领群众全面建成小康社会。注重发挥工会、共青团、妇联等群团组织的作用,巩固和发展最广泛的爱国统一战线,全面落实党的知识分子、民族、宗教、侨务等政策,充分发挥民主党派、工商联和无党派人士作用,最大限度凝聚全社会共识和力量,推进改革发展,维护社会和谐稳定。
第二十二章 广泛调动各方面积极性
明确政府主体责任,加强政策引导和组织协调,合理配置公共资源,动员和引导全社会力量共同推进规划实施。
第一节 健全规划体系和加强实施管理
各地、各部门要加强衔接协调,细化落实本规划提出的目标任务,实施专项规划、市县规划、年度计划以及相关政策等,形成规划合力。要加强对规划实施的组织、协调和督导,完善规划考评体系,开展规划实施情况动态监测和评估工作,把监测评估结果作为改进政府工作和绩效考核的重要依据,接受省人民代表大会及其常务委员会对规划实施情况的监督检查。
第二节 完善重点任务落实机制
本规划确定的约束性指标以及重大工程、重大项目、重大政策和重要改革任务,要明确责任主体、实施进度要求,并加强统筹协调、审计监督,确保如期完成。对纳入本规划的重大工程,简化审批核准程序,优先保障规划选址、土地供应和融资安排。围绕经济社会发展重点领域,研究制定配套政策,为各项发展目标实现提供有力支撑。建立治理懒为督查内审长效机制,为政府决策部署落实提供强有力的纪律作风保障。
第三节 强化财力保障
加强财政预算与规划实施的衔接协调,在明细各级政府支出责任的基础上,强化各级财政对规划实施的保障作用。中期财政规划和年度预算要结合本规划提出的目标任务和财力可能,合理安排支出规模和结构,充分考虑本规划实施需要。年度预算安排要优先考虑本规划实施的年度需要。运用财政杠杆,提高政府投资的引导力和带动力,鼓励社会投资。
第四节 动员全社会共同参与
本规划提出的预期性指标和产业发展、结构调整等任务,主要依靠市场主体的自主行为实现。要加强对规划的宣传,增强公众对规划的认识和了解,激发全省人民参与规划实施的主人翁意识。要充分发挥各级政府、社会各界的积极性、主动性和创造性,尊重基层首创精神,汇聚人民群众的力量和智慧,形成全省人民群策群力、共建共享的生动局面。
实现“十三五”时期发展目标,前景光明,任务繁重。全省各级党组织和广大干部群众要紧密团结在以习近平同志为总书记的党中央周围,高举中国特色社会主义伟大旗帜,万众一心,锐意进取,为完成“十三五”规划、夺取全面建成小康社会决胜阶段的伟大胜利,加快中原崛起河南振兴富民强省,让中原在实现中华民族伟大复兴中国梦的进程中更加出彩而努力奋斗。