2020年政府网站和政务新媒体检查情况通报

河南省人民政府门户网站 www.soulrig.com 时间:2021-02-22 19:49 来源:中国政府网

  为深入贯彻落实党中央、国务院关于深化政务公开、加强数字政府建设的决策部署,持续推动各地区、各部门政府网站和政务新媒体健康有序发展,助力提升政府治理能力,不断增强人民群众获得感,按照《国务院办公厅秘书局关于印发政府网站与政务新媒体检查指标、监管工作年度考核指标的通知》要求,2020年7月—10月,国务院办公厅政府信息与政务公开办公室对各地区、各部门政府网站和政务新媒体及相关监管工作进行了检查。现将有关情况通报如下:

  一、总体情况

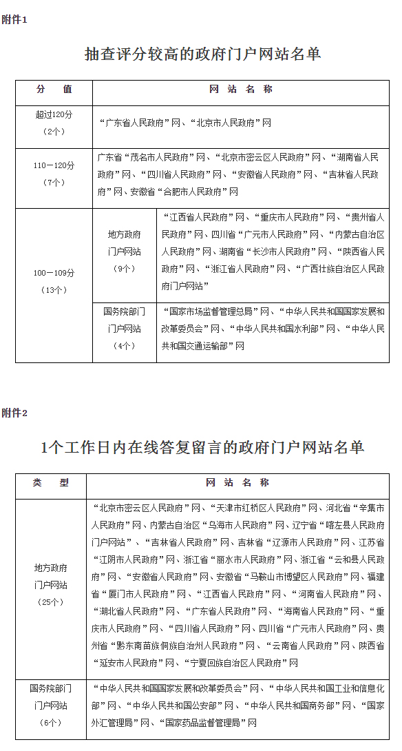
  共检查政府网站328个(含153个门户网站),占全国正在运行的政府网站总数的2.3%,总体合格率91.8%。92个地方政府门户网站中,广东、北京、湖南、四川、安徽、吉林6个省级政府门户网站和茂名、密云、合肥3个市(区)政府门户网站得分靠前,江西、重庆、贵州、内蒙古、陕西、浙江、广西7个省级政府门户网站和广元、长沙2个市级政府门户网站得分较高。北京、天津、上海、江苏、安徽、广东、重庆7个地区的省、市、县三级政府门户网站均达到良好。61个国务院部门中,市场监管总局、国家发展改革委、水利部、交通运输部等单位的政府门户网站得分较高,公安部、中国气象局、国家药监局、税务总局、农业农村部、应急部、海关总署等单位的政府门户网站总体较好。

  共检查政务新媒体728个,其中地方政府及其部门开设的政务新媒体417个、国务院部门及其内设机构开设的政务新媒体311个,总体合格率91.9%。北京、天津等16个地区和外交部、教育部等39个国务院部门的政务新媒体合格率达100%。

  本次检查将各地区、各部门政府网站和政务新媒体监管工作纳入考评。总的看,各地区、各部门积极落实监管责任,加强监督考核,基本实现常态化监管。其中,北京、天津、安徽等11个地区得分靠前;税务总局、中国气象局、国家民委等17个国务院部门得分靠前。31个省(自治区、直辖市)和外交部等44个国务院部门均按季度对本地区、本部门政府网站和政务新媒体开展抽查巡查,并向社会公开抽查结果。北京、吉林、上海等11个地区和交通运输部、税务总局、中国气象局等国务院部门每季度网站抽查比例均达100%。江苏、安徽、江西、湖南等地区进一步规范政务新媒体监管,在加强内容建设的同时,关停整合功能重复或相近、长期不更新、用户关注度低的政务新媒体。

  二、政府网站和政务新媒体成为深化政务公开、提升政府治理能力的重要抓手

  今年以来,全国政府网站和政务新媒体积极围绕中心工作听民意、惠民生、解民忧,不断深化政务公开、优化政务服务,在抗击新冠肺炎疫情、深化“放管服”改革、提升政府治理能力中发挥更大作用。

  (一)积极主动作为,助力疫情防控与纾困惠企。面对突如其来的疫情,各级政府网站和政务新媒体快速响应、协同联动,及时准确传递党和政府权威声音,解疑释惑、回应关切、提振信心,为打赢疫情防控阻击战、服务经济社会发展提供有力支持。31个省(自治区、直辖市)政府门户网站均在显著位置开设疫情防控专题专栏,第一时间集中发布疫情信息。国家卫生健康委“健康中国”新媒体矩阵每日通报全国最新疫情,密集发布防控工作动态,推送通俗易懂的科普知识和政策图解。北京市政府门户网站开设“复工复产”惠企政策兑现专题,为企业设立税费减免、首贷服务、租金减免等专属页面。广东省建设“粤企政策通”平台,企业可精准查找相关政策、“一键申报”扶持资金等惠企项目。

  (二)加强内容建设,“掌上看”、“指尖办”成为常态。各地区、各部门积极运用政府网站和政务新媒体发布政策措施,回应公众关切,提供便捷服务,为企业和群众建设“指尖上的网上政府”。在今年全国“两会”期间,各级政府网站和政务新媒体第一时间转载政府工作报告和“两会”相关报道文章,深入解读关于统筹推进疫情防控和经济社会发展工作的政策举措,半天时间发布相关稿件约36万条。人力资源社会保障部制作推出一系列关于养老金、失业保险金等热点话题的回应解读,人力资源社会保障系统新媒体矩阵联动发布,全网阅读量超2亿次。“国家移民管理局”微信公众号运用图片、视频等形式宣传《中华人民共和国出境入境管理法》,内容鲜活、接地气。吉林省延吉市医疗保障局“延吉医疗保障”微信公众号通过文字、图片等多种形式解读群众关心的医保问题,让政策易知易懂。浙江省“浙里办”移动客户端推进“一证通办”,群众只需提交1份材料,就可办理新生儿出生医学证明、户口、社保、医保4个事项。“国家税务总局”微信公众号引入纳税服务平台即时互动功能,智能答复网民政策咨询,支持便捷开票,让税收服务触手可得。

  (三)加快集约共享,推进数据汇聚融通、应用百花齐放、平台安全运行。据初步统计,已有39.5%的地方政府网站迁入省(自治区、直辖市)集约化平台运行,基层网站“散小孤弱”、重复建设等问题得到初步解决,技术及安全运维压力得到缓解。11个集约化试点地区通过建设统一信息资源库,深化数据融通、服务融通、应用融通,构建“24小时不打烊网上政府”的数据底座,大力推进政策信息“一网通查”、互动交流“一网通答”、办事服务“一网通办”、数据资源“一网通管”。北京市、湖南省、广东省等对本地区政府网站信息资源进行大数据分析,研究汇总社情民意关注热点,量化评估政府施政效果,为科学决策提供参考。此外,集约化工作有力提升了政府网站内容保障和安全防护能力,网站规范性、可靠性显著增强,本次检查中未发现试点地区有不合格网站。

  (四)完善功能渠道,更好保障群众知情权、参与权、监督权。不少地方和部门把政府网站和政务新媒体作为联系群众、服务群众、接受群众监督的重要渠道。98.0%的政府门户网站开设了政策解读栏目,63.4%做到解读稿与相关政策文件联动发布,45.1%在5个工作日内对简单常见咨询作出答复,20.3%能在1个工作日内答复。安徽省各区县政府门户网站开设部门和乡镇街道政务公开专栏,集中公开基层政策文件及工作动态等信息。广西壮族自治区等政府门户网站搭建功能丰富灵活的应用库,针对企业和群众办事高频事项推出专题服务。四川省、贵州省、农业农村部、应急部、市场监管总局等政府门户网站把办事服务事项设立依据与政策文件库打通,提供一体化信息服务。江苏省、山东省、湖南省、国家发展改革委等政府门户网站整合各类互动、服务平台用户入口,实现统一身份认证。吉林省、河南省、交通运输部等政府门户网站提供在线智能问答服务,常见问题“秒回”。

  三、一些地方和部门运用政府网站和政务新媒体的能力水平有待提高

  (一)内容保障机制有待健全。个别政府网站和政务新媒体仍然存在信息不更新、服务不实用、互动不回应等问题。如云南省“昆明市西山区政府”网存在多个空白栏目,浙江省“浙江公路”微博3年未更新,国家粮食和储备局“国储广东”微信公众号自2017年开通以来只发布了6条信息,且与工作职责无关,上海市杨浦区“睦邻延吉”移动客户端各频道内容为空白,湖北省“荆门市人民政府”移动客户端安装后无法打开,“国家煤矿安全监察局”网未提供审批事项办理入口,山西省“灵丘县人民政府”网服务事项内容不准确等。此外,抽查的政府门户网站中52.3%存在办事指南不规范、内容不完整等问题,少数网站仍未建立听民意、汇民智渠道,企业和群众在线办事、咨询政策存在困难。

  (二)政策解读水平有待提升。一些地方和部门政策解读针对性不强,没有向群众讲清讲透政策措施的重点要点和公众关心的问题,未能发挥好增进共识、赢得支持和推进落实的作用。如河北省“赞皇县人民政府”网解读稿大篇幅照抄照搬文件,无实质性解读内容;四川省“色达县人民政府”网、青海省“同德县人民政府”网未发布对本级政府文件的解读;湖北省“枝江市人民政府”网未开设政策解读栏目等。

  (三)监督管理责任有待落实。检查发现,62.5%的地方、37.8%的国务院部门未督促本地区、本部门政府网站规范公开有关网站工作年报。部分地方和部门未严格执行政府网站域名管理规定。一些部门未按要求开展常态化监管。除北京市、天津市、安徽省、山东省、贵州省、新疆维吾尔自治区外,其余地区未将部分信用类网站、机构改革后新开设的网站等纳入监管。一些部门政府网站和政务新媒体监管工作仅止步于解决内容不更新等底线问题,未严格对照检查指标提升服务水平。部分单位在政务新媒体摸底普查工作中存在漏报、误报等问题。

  四、下一步工作要求

  (一)进一步提高政治站位,强化日常监管。要始终坚持把政治建设放在政府网站和政务新媒体工作的首要位置,全面贯彻落实党的十九大和十九届二中、三中、四中、五中全会精神,坚持以人民为中心,增强“四个意识”、坚定“四个自信”、做到“两个维护”。持续加强政府网站和政务新媒体管理,健全日常监管体系,完善常态化通报机制,不断提升工作实效。

  (二)进一步加强内容建设,提升服务水平。全过程推进政务公开,在确保内容及时更新的同时,更加注重信息质量,持续深入推进决策、执行、管理、服务、结果公开,努力实现群众需要的信息触手可得。加强对中央重要决策部署的发布和解读工作,各级政府网站和政务新媒体要整体联动、协同发声。全方位回应社会关切,畅通互动回应渠道,及时了解社会关注热点,做到群众有所呼、政府有所应。全流程优化政务服务,着力提升政府网站和政务新媒体在线办事体验,推进数据同源、服务同根,实现一次认证、一网通办。全链条加强政务信息管理,持续推进集约化建设,加强个人信息保护,以信息资源共享共用推动政府网站和政务新媒体整体服务水平提升。

  (三)进一步夯实管理基础,及时发现和解决突出问题。依托全国政府网站和政务新媒体报送系统,建立完善全面准确、动态更新的基本信息库。强化政务新媒体开办、下线、注销等管理机制,针对群众反映强烈的“僵尸”、“空壳”等“指尖上的形式主义”问题,有序开展清理整合,切实减轻基层负担。

  各地区、各部门要认真学习借鉴本次通报中的典型经验做法,结合实际改进工作,对照发现的问题举一反三,抓好自查整改。整改情况和本地区、本部门第四季度政府网站和政务新媒体检查情况,请于2021年1月31日前报送国务院办公厅政府信息与政务公开办公室。

  附件:1.抽查评分较高的政府门户网站名单

     2.1个工作日内在线答复留言的政府门户网站名单

     3.政务新媒体抽查合格率达100%的地方和部门名单

     4.政府网站与政务新媒体监管工作情况

2020年11月26日

  (本文有删减)

  附件3

政务新媒体抽查合格率

达100%的地方和部门名单

  一、地方(16个)

  北京、天津、河北、内蒙古、黑龙江、江苏、安徽、福建、江西、山东、河南、湖南、广东、广西、陕西、青海

  二、国务院部门(39个)

  外交部、教育部、科技部、工业和信息化部、国家民委、民政部、财政部、人力资源社会保障部、自然资源部、生态环境部、交通运输部、水利部、农业农村部、商务部、退役军人部、应急部、人民银行、审计署、海关总署、广电总局、国家统计局、国家国际发展合作署、国家医保局、国管局、国务院港澳办、中科院、中国气象局、银保监会、国家能源局、国家国防科工局、国家烟草局、国家移民局、国家林草局、国家铁路局、国家邮政局、国家文物局、国家中医药局、国家外汇局、国务院扶贫办

责任编辑:李瑞

扫一扫在手机打开当前页

【关闭当前页面】

相关阅读:

Baidu
map